1. Innledning, historikk og endringslogg
1.1. Innledning
FKB-Bygning inneholder detaljert bygningsinformasjon. Dataene omfatter beskrivelse av alle typer bygninger, takoverbygg, beskrivende bygningslinjer (for eksempel mønelinje) samt bygningsvedheng (for eksempel veranda).
FKB-Bygning benytter samme definisjon/inndeling av en bygning som matrikkelen og har en 1:1 kobling mot matrikkelen ved at bygningsnummer fra matrikkelen legges inn på bygningene i FKB-Bygning.
FKB-Bygning bygger på en 2.5D bygningsmodell. Det innebærer at dataene ikke inneholder volum/3D-objekter, men at høydeverdiene til toppen av objektene registreres. Enkle 3D-modeller kan dermed lages ved å projisere FKB-dataene ned på en terrengmodell.
Mye av detaljinformasjonen om registrering av de ulike objekttypene i FKB er samlet i egne Fotogrammetriske registreringsinstrukser. Fotogrammetrisk registreringsinstruks for FKB-Bygning 5.0 finnes på https://sosi.geonorge.no/registreringsinstrukser/FKB-Bygning/5.1/Fotogrammetrisk_2022-01-01.
Denne produktspesifikasjonen er utarbeidet iht. SOSI produktspesifikasjoner – Krav og godkjenning 5.0 [SOSI-KRAV]. UML-modellen som ligger til grunn for innhold i diagrammene og dokumentasjon i kap. 5, følger reglene i SOSI Regler for UML-modellering, versjon 5.1 [SOSI-UML]. Denne veilederen gir hjelp til å lese UML-diagrammene.
1.2. Historikk
Tidligere versjoner:
-
FKB versjon 3.3 oktober 2001
-
FKB versjon 3.4 august 2002
-
FKB-Bygning versjon 4.0 – 2007-01-01
-
FKB-Bygning versjon 4.01 - 2009-03-10
-
FKB-Bygning versjon 4.01 - 2011-01-01
-
FKB-Bygning versjon 4.02 - 2011-12-01
-
FKB-Bygning versjon 4.02 - 2013-01-01
-
FKB-Bygning versjon 4.6 - 2016-06-01
-
FKB-Bygning versjon 4.61 - 2017-05-01
-
FKB-Bygning versjon 5.0 - 2022-01-01
-
FKB-Bygning versjon 5.1 - 2024-07-01
1.3. Endringslogg
1.3.1. Innhold i endringsloggen
FKB 5.0 er en ny hovedversjon av FKB. Dette innebærer at det er gjort større endringer i standarden. Det vil ikke være tilstrekkelig å lese endringsloggen for å få et helhetlig bilde av FKB 5.0 produktspesifikasjonene. For å få et komplett bilde av produktspesifikasjonen må man lese dokumentasjonen som en helhet, inkludert de gjennomgående endringene som er beskrevet i FKB Generell del 5.0 [FKB].
Endringsloggene for det enkelte datasett har som ambisjonsnivå å beskrive de viktigste endringene når det gjelder datainnhold (objekttyper) siden forrige versjon. Endringsloggen vil ikke inneholde alle detaljerte endringer på egenskapsnivå eller endringer når det gjelder utvekslingsformat, datamodellering eller lignende.
1.3.2. Endringer fra FKB-Bygning 5.1 til FKB-Bygning 5.1.1
-
Feilretting: Endret rollenavn for assosiasjon fra AnnenBygning til VeggFrittstående fra vedhengTrappFrittstående til vedhengVeggFrittstående
1.3.3. Endringer fra FKB-Bygning 5.0 til FKB-Bygning 5.1
-
Modellert alle assosiasjoner slik at de peker på konkrete/instansierbare objekttyper
-
Lagt til taggen inlineOrByReference=byReference på alle assosiasjoner
-
Endret referanse til ekstern kodeliste for kommunenummer
-
Justeringer/forbedringer i dokumentasjonsmal. Dokumentasjon kun tilgjengelig på HTML-format.
1.3.4. Endringer fra FKB-Bygning 4.61 til FKB-Bygning 5.0
-
Oppdatert generelle konsepter fra FKB 5.0 generell del.
-
Endringer i egenskaper for objekttype Bygning:
-
Egenskapen sefrakident fjernet (tung å vedlikeholde og lite brukt. Koblingen finnes i matrikkelen)
-
Egenskapen innmålingsstatus fjernet (innført i FKB 4.6 og svært lite brukt).
-
-
Egenskapene medium og høydereferanse gjort påkrevde der de er definert (kodes med ukjent-verdi i stedet for tom verdi)
-
Objekttype Veggfrittstående overført fra FKB-BygnAnlegg til FKB-Bygning
-
Ny modellering av delt geometri for Bygning, AnnenBygning og Takoverbygg etter FKB 5.0 mal
-
Innført assosiasjoner fra Bygning og AnnenBygning til beskrivende bygningslinjer og bygningsvedheng
1.4. Normative referanser
[GEO-VEIL] : Geovekst veiledingsdokumentasjon
[ISO-METADATA] : 19115-1:2015 Geographic information - Metadata - Part 1: Fundamentals og 19115-2:2015 Geographic information - Metadata - Part 2: Extensions for acquisition and processing
[PBL-KART] : Veiledning til forskrift om kart, stedfestet informasjon, arealformål og digitalt planregister
[SOSI-UML] : SOSI Regler for UML-modellering, versjon 5.1 2020
[SOSI-FORMAT] : SOSI Realisering i SOSI-format, versjon 5.0 2018
[SOSI-GML] : SOSI Realisering i GML-format, versjon 5.0 2018
2. Definisjoner og forkortelser
2.1. Definisjoner
korrigering av innholdet i geodataene slik at de fremstiller de faktiske forhold på et gitt tidspunkt, etter de retningslinjer som gjelder for innhold og kvalitet [PABG]
informasjonsmodellene i SOSI-modellregister er modellert som UML-modeller. UML-modellen for et FKB-datasett benevnes som et UML-applikasjonsskjema. Fra UML-applikasjonsskjema kan det automatisk genereres et GML-applikasjonsskjema som beskriver hvordan dataene representeres som GML [SOSI-UML].
MERKNAD: Se objektkatalog
MERKNAD: Se veileder for å lese UML-diagrammer
bearbeidede primærdata tilpasset et bestemt bruksområde [FKB]
MERKNAD: Avledede data skal i prinsippet ikke ajourføres direkte, men ajourføringen skal komme gjennom automatisk utvelgelse og generalisering fra primærdata. I noen tilfeller vil dette være en for tung prosess slik at en må avvike fra hovedprinsippet. Kalles også generalisert datasett.
EKSEMPEL: N5 Kartdata (avledet/generalisert produkt fra FKB-data).
Detaljerte geodata som beskriver det fysiske landskapet ved naturlige eller menneskeskapte objekter. Basisdata brukes til lokalisering og som underlag for temadata. [FKB]
MERKNAD: basis geodata er synonymt med begrepet grunnkart (eller grunnkartdata)
identifiserbar samling av beslektede data [G]
navngitt kjennetegn eller karakteristikk av et objekt
uttrykk for hvor godt egenskapsdataene beskriver de aktuelle egenskapene [G]
UML-modellelement for å modellere geografiske objekttyper [SOSI-UML].
MERKNAD: Begrepet brukes i mange sammenhenger synonymt med objekttype. Se også veileder for å lese UML-diagrammer.
FKB-data som er etablert ved fotogrammetrisk kartlegging [FKB]
MERKNAD: I Fotogrammetrisk FKB inngår også enkelte objekttyper som ikke registreres fotogrammetrisk. Eksempel er fiktive avgrensningslinjer og representasjonspunkt.
Grunnkart er et begrep som er synonymt med basis geodata. Se definisjon under basis geodata.
MERKNAD: Grunnkart brukes til flere formål og kan danne grunnlag for avledede kart i forskjellige målestokker. Grunnkartet skal være det kartgrunnlaget som skal tjene alle formål som omhandles i plan- og bygningsloven eller dens forskrifter.
uttrykk for i hvilken grad spesifiserte deler av et produkt finnes i det aktuelle datasettet [G]
MERKNAD: Fullstendighet karakteriseres ved kvalitetsmålene manglende objekter, overskytende objekter (ønsket om fullstendige geodatabaser innebærer også at det er galt dersom det finnes objekter i databasene som ikke skal være der i henhold til spesifikasjonene) og manglende egenskaper. Fullstendighet kan angis i prosent i relasjon til spesifiserte krav. Informasjon om fullstendighet må være datert.
stedfestet informasjon [G]
MERKNAD: Geodata består av objektidentifikasjon og informasjon om stedfesting og egenskaper. Stedfestingsdataene på sin side kan omfatte både posisjonsdata og geometriske beskrivelsesdata.
generalisert avbildning av geografiske objekter med deres romlige relasjoner; med angitt geodetisk datum, projeksjon og koordinatsystem, samt målestokk dersom avbildningen er analog [G]
geodata tilrettelagt for presentasjon av kart [PABG]
fortløpende ajourføring basert på rapportering fra forvaltningsrutiner, daglige arbeidsrutiner og samarbeidsparter [PABG]
MERKNAD: Kalles også administrativt vedlikehold. Data som samles inn administrativt, kan være digitale stikningsdata eller data fra sluttkontroll av beliggenhet, markmålte bygninger, senterpunkt bygning, situasjonsplan og melding om landbruksbygg.
i hvilken grad en samling av iboende egenskaper oppfyller krav [G]
MERKNAD: Se standarden Geodatakvalitet for en nærmere beskrivelse av datakvalitet.
hvor godt regler som finnes i spesifikasjonene er oppfylt [G]
MERKNAD: Logisk konsistens betegner sammenhengen mellom produktet og reglene produktet skal oppfylle. Logisk konsistens kan altså måles uten at en kjenner noen "fasit".
informasjon som beskriver et datasett [G]
MERKNAD: Hvilke opplysninger som inngår i metadataene, kan variere avhengig av datasettets karakter. Vanlige opplysninger er innhold, kvalitet, tilstand, struktur, format, produsent og vedlikeholdsansvar.
mål for en estimert verdis nærhet til sin sanne verdi eller til det man antar er den sanne verdi [G]
MERKNAD: I standarden Geodatakvalitet er de ulike nøyaktighetsmålene beskrevet.
forekomst (instans) av en objekttype [SOSI-UML]
definisjon og beskrivelse av objekttyper, objektegenskaper samt relasjoner mellom objekter, sammen med eventuelle funksjoner som er anvendt for objektet. [SOSI-UML]
geografisk objekttype er en klasse av objekter med felles egenskaper, forholdet mot andre objekttyper og funksjoner [SOSI-UML]
EKSEMPEL: Eksempler på objekttyper er Takkant, Arealbruksgrense og Mønelinje.
arealinndeling basert på krav til detaljering/nøyaktighet av basis geodata i området [FKB]
MERKNAD: I FKB brukes områdetypen til å si noe om hvilken FKB-standard som bør velges i området. Områdetype brukes også som styrende for krav i standardene "Plassering og beliggenhetskontroll" og "Stedfesting av matrikkelenhets- og råderettsgrenser".
forbedring av den datatekniske kvaliteten av eksisterende data [PABG]
ajourføring som utføres systematisk med jevne mellomrom [PABG]
MERKNAD: Ved periodisk ajourføring blir eksisterende data, enten de har vært gjennom kontinuerlig ajourføring eller ei, kontrollert og evt. forbedret, og manglende objekter blir supplert. Objekter som ikke er endret, blir ikke kartlagt på nytt. Etter periodisk ajourføring skal datasettene minimum tilfredsstille kvalitetskravene for den valgte FKB-standard i området. Det kan være nødvendig også med en oppgradering for å oppfylle kvalitetskravene. Periodisk ajourføring gjøres vanligvis ved fotogrammetri.
tilleggsdata til FKB som er nødvendige for å formidle en god presentasjon uten at de opprinnelige datasettene blir berørt [FKB]
MERKNAD: Presentasjonsdata lages for presentasjoner i ulike målestokker. Det genereres presentasjonsdata for å ha mulighet til blant annet å redigere, avblende/slette, skrive om eller flytte tekster og symboler i kartbildet, uten at datasettene blir berørt.
EKSEMPEL: Eksempler på presentasjonsdata er tekstdata generert fra datasett der tekst, tall eller symboler er ferdig plassert i kartbildet. En annen type presentasjonsdata er avblendingspolygoner som brukes til å fjerne unødig mye data i et aktuelt kartbilde.
et definert geodatasett som består av de mest detaljerte og nøyaktige data innen et definert område, har en viss utbredelse og jevnlig blir produsert og/eller ajourholdt [G]
MERKNAD: Primærdatasett skal være presentasjons- og produktuavhengige. De skal kunne danne utgangspunkt for forskjellig bruk og forskjellige produkter. Det er derfor krav om en viss utbredelse og produksjon før en kan kalle et datasett for primærdatasett. Primærdatasett er i prinsippet uavhengige datasett (ikke avledet fra andre datasett) og ajourholdes uavhengig av andre datasett. Et objekt tilhører bare ett primærdatasett.
detaljert beskrivelse av ett datasett eller en serie med datasett med tilleggsinformasjon som gjør det mulig å produsere, distribuere og bruke datasettet av andre (tredjepart) [SOSI-KRAV]
MERKNAD: En dataproduktspesifikasjon kan lages for produksjon, salg, sluttbrukervirksomhet eller annet.
statistisk størrelse som angir spredningen for en gruppe måle- eller beregningsverdier i forhold til deres sanne eller estimerte verdier [G]
beskrivelse av sammenhengen mellom geografiske objekter [G]
MERKNAD: De aktuelle objektene har ofte en fysisk sammenheng. Topologi er de av objektenes egenskaper som overlever det som er kalt kontinuerlige transformasjoner (også kalt gummiduk-transformasjoner). Alle tallverdier (lengder, arealer og retninger) kan bli forandret, mens for eksempel naboskapsforhold vil være uendret.
2.2. Forkortelser
AR5: Arealressurskart i målestokk 1:5000
DOK: Det offentlige kartgrunnlaget. DOK er offentlige geografiske data som er tilrettelagt for kommunenes plan- og byggesaksarbeid. DOK er definert i [PBL-KART].
DTM: Digital TerrengModell.
ESRI fgdb: Leveranseformatet ESRI filgeodatabase (ESRI = Enviromental Systems Research Institute)
Georef: Metadataregister for Geovekst-data. Tilgjengelig som et datasett på Geonorge.
Geovekst: Geodatasamarbeid mellom de nasjonale partene KS (kommunesektorens organisasjon, omfatter både kommuner og fylkeskommuner), Energi Norge, Kartverket, Telenor, Statens vegvesen, Landbruksdepartementet og Norges vassdrags- og energidirektorat. Lokalt kan Geovekst-samarbeidet også ha andre parter.
GML: Geography Markup Language – Internasjonalt standardformat for utveksling av geografisk informasjon (OpenGIS® Geograph Markup Language (GML) Encoding Standard)
JSON: JavaScript Object Notation. Generelt tekstbasert utvekslingsformat som er mye brukt på nett og som også kan brukes for geografiske data. GeoJSON er en praktisk rettet spesifikasjon for å uttrykke geografiske data med vha. JSON.
NGIS: Nasjonalt Geografisk informasjonssystem. En generell modellbasert forvaltningsplattform for felles forvaltning av geografiske data i en sentral base gjennom åpne API-er som blant annet brukes i Sentral FKB. NGIS-OpenAPI er det nye grensesnittet for oppdatering av NGIS.
NRL: Nasjonalt register for luftfartshindre
NVDB: Nasjonal vegdatabank. Forvaltningsløsning for vegnettet og tilhørende informasjon eid av Statens vegvesen.
OCL: Object Constraint Language. Språk som brukes til å formulere krav/restriksjoner til modellelementene i UML.
PBL: Plan- og bygningsloven.
UML: Unified Modelling Language. Modelleringsspråk som (blant annet) brukes til å beskrive geografiske informasjonsmodeller.
URI: Uniform Resource Identifier. Kompakt streng av tegn som identifiserer en abstrakt eller fysisk ressurs.
UUID: Universally unique identifier. 128-bit globalt unik streng av tegn som kan genereres automatisk av en datamaskin.
WFS: Web Feature Service. Standard fra OGC (Open Geospatial Consortium) for å sende geografiske data over nett. WFS-T (T = Transaction) er en utvidelse for å sende endringer/transaksjonsdata.
3. Generelt om spesifikasjonen
3.1. Unik identifisering
FKBBygning
3.1.1. Fullstendig navn
FKB-Bygning
3.1.2. Versjon
5.1.1
3.2. Referansedato
2025-01-01
3.3. Ansvarlig organisasjon
Geovekst
3.4. Språk
nor
3.5. Hovedtema
Basisdata, Bygninger
3.6. Temakategori
basisData
3.7. Sammendrag
FKB-Bygning inneholder detaljert bygningsinformasjon. Dataene omfatter beskrivelse av alle typer bygninger, takoverbygg, beskrivende bygningslinjer (for eksempel mønelinje) samt bygningsvedheng (for eksempel veranda). FKB-Bygning bygger på en 2.5D bygningsmodell. Det innebærer at dataene ikke inneholder volum/3D-objekter, men at høydeverdiene til toppen av objektene registreres. Enkle 3D-modeller kan dermed lages ved å projisere FKB-dataene ned på en terrengmodell.
3.8. Formål
FKB er grunnleggende geografisk informasjon for å utøve lov- og forskriftsbelagte saker og ta gode beslutninger. FKB kan brukes til:
-
å kjenne seg igjen ute i terrenget
-
forvaltningsmessig saksbehandling i kommuner, statlige etater og ledningsetater
-
saksbehandling knyttet til plan- og bygningsloven med forskrifter (jf. [PBL-KART])
-
prosjekteringsformål
-
analyse og presentasjon i et integrert informasjonssystem (GIS-system)
-
produksjon av kart og avledede produkter med forskjellig krav til innhold, detaljering og stedfestingsnøyaktighet FKB inngår i det offentlige kartgrunnlaget ([DOK]).
FKB-Bygning er et svært sentralt datasett i forbindelse med planlegging og byggesaksbehandling. FKB-Bygning kan brukes som grunnlag for 3D illustrasjoner.
3.9. Representasjonsform
vektor
3.10. Datasettoppløsning
FKB er detaljerte data stort sett registrert fotogrammetrisk fra flybilder med en oppløsing mellom 7 og 25 cm. Stedfestingsnøyaktigheten varierer fra +/- 0,10 m til +/- 1 m avhengig av objekttype, områdetype og datafangstmetode. FKB-data egner seg for presentasjon i målestokker fra ca 1:100 til ca 1:20000
3.11. Utstrekningsinformasjon
Utstrekningbeskrivelse
FKB-data dekker Norges fastlandsterritorium
Geografisk område
Nord: 72°
Sør: 57°
Øst: 32°
Vest: 4°
Vertikal utbredelse
Fra ca -250 m til ca 2500 m
Innhold gyldighetsperiode
Ikke angitt
3.12. Identifikasjonsomfang
3.13. Supplerende beskrivelse
Data ikke angitt
4. Spesifikasjonsomfang
(Antall spesifikasjonsomfang: 1)
4.1. Spesifikasjonsomfang for hele spesifikasjonen
4.1.1. Omfangsidentifikasjon
Hele datasettet
4.1.2. Nivå
Datasett
4.1.3. Navn
FKB-Bygning 5.1.1
4.1.4. Beskrivelse
Detaljeringen av FKB er delt inn i 4 nøyaktighetsklasser; FKB-A, FKB-B, FKB-C og FKB-D, men er i denne spesifikasjonen beskrevet som et homogent produkt med ett omfang.
Se FKB Generell del [FKB] for en nærmere beskrivelse av inndeling av FKB i FKB-A til D.
4.1.5. Utstrekningsinformasjon
Utstrekningbeskrivelse
FKB-data dekker Norges fastlandsterritorium
Geografisk område
Nord: 72°
Sør: 57°
Øst: 32°
Vest: 4°
Vertikal utbredelse
Fra ca -250 m til ca 2500 m
Innhold gyldighetsperiode
Ikke angitt
5. Innhold og struktur
5.1. Omfang
5.2. «ApplicationSchema» FKB-Bygning-5.1.1
Definisjon: Datamodell for produktspesfikasjonen FKB-Bygning. FKB-Bygning inneholder detaljert bygningsinformasjon. Datamodellen omfatter beskrivelse av alle typer bygninger, takoverbygg, beskrivende bygningslinjer (for eksempel mønelinje) samt bygningsvedheng (for eksempel veranda).
Profilparametre i tagged values
definition |
"FKB-Bygning contains detailed topographic building in 2.5D"@en |
description |
"Contains building surface, contour lines describing the builing and objects connected to the building" @en |
designation |
"Product specification FKB-Bygning 5.1"@en |
language |
no |
SOSI_kortnavn |
FKBBygning |
SOSI_langnavn |
FKB-Bygning |
SOSI_modellstatus |
gyldig |
SOSI_spesifikasjonstype |
produktspesifikasjon |
SOSI_versjon |
5.0 |
targetNamespace |
http://skjema.geonorge.no/SOSI/produktspesifikasjon/FKB-Bygning/5.1 |
version |
5.1.1 |
xmlns |
app |
xsdDocument |
FKBBygning.xsd |
xsdEncodingRule |
sosi |
Avhengigheter
Realisert fra |
SOSI Generell objektkatalog::Bygg::«ApplicationSchema» Bygg-4.5 |
5.2.1. Pakke: Generelle elementer
Definisjon: Inneholder elementer fra FKB Generell del 5.0
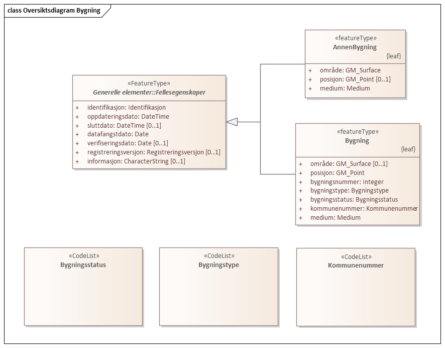
5.2.1.1. «FeatureType» Fellesegenskaper (abstrakt)
Definisjon: abstrakt objekttype som bærer sentrale egenskaper som er anbefalt for bruk i produktspesifikasjoner.
Egenskaper
Navn: |
identifikasjon |
Definisjon: |
unik identifikasjon av et objekt Merknad FKB: Unik identifikasjon av et objekt, ivaretas av den ansvarlige produsent/forvalter, og som kan benyttes av eksterne applikasjoner som referanse til objektet. Den unike identifikatoren er unik for kartobjektet og skal ikke endres i kartobjektets levetid. Dette må ikke forveksles med en tematisk identifikator (for eksempel bygningsnummer) som unikt identifiserer et objekt i virkeligheten. En bygning med samme bygningsnummer vil kunne representeres i mange kartprodukter der det finnes en unik identifikasjon i hver av dem. For FKB benyttes UUID (Universally unique identifier) som lokalId. Dette innebærer at lokalId alene alltid vil være unik. Likevel skal alltid navnerom også angis. Navnerom angir FKB-datasettet. |
Multiplisitet: |
[1..1] |
Type: |
Navn: |
oppdateringsdato |
Definisjon: |
tidspunkt for siste endring på objektet Merknad FKB: Denne datoen viser datasystemets siste endring på dataobjektet. Egenskapen settes av forvaltningssystemet etter følgende regler: i. Oppdateringsdato er tidspunkt for oppdatering av databasen og settes av forvaltningsbasen (ikke av klienten). ii. Oppdateringsdato skal endres også hvis det er kopidata som blir endret eller importert i en ”kopibase”. iii. Når avgrensingslinjene til en flate endres, skal flateobjektet få ny oppdateringsdato. iv. Oppdateringsdato skal endres hvis en egenskap endres. |
Multiplisitet: |
[1..1] |
Type: |
Navn: |
sluttdato |
Definisjon: |
Tid for når denne versjonen av objektet var erstattet eller opphørt å eksistere. Merknad FKB: Egenskapen settes av forvaltningssystemet. Sluttdato skal kun sendes med ut fra forvaltningssystemet i sammenhenger der objektenes historikk er interessant. |
Multiplisitet: |
[0..1] |
Type: |
Navn: |
datafangstdato |
Definisjon: |
dato når objektet siste gang ble registrert/observert/målt i terrenget |
Multiplisitet: |
[1..1] |
Type: |
Navn: |
verifiseringsdato |
Definisjon: |
dato når dataene er fastslått å være i samsvar med virkeligheten. Merknad FKB: Brukes for eksempel i de sammenhenger hvor det er foretatt fotogrammetrisk ajourhold, og hvor det ikke er registrert endringer på objektet (det virkelige objektet er i samsvar med dataobjektet) |
Multiplisitet: |
[0..1] |
Type: |
Navn: |
registreringsversjon |
Definisjon: |
angivelse av hvilken produktspesifikasjon som er utgangspunkt for dataene |
Multiplisitet: |
[0..1] |
Type: |
|
defaultCodeSpace |
https://register.geonorge.no/sosi-kodelister/fkb/generell/5.0/registreringsversjon |
Navn: |
informasjon |
Definisjon: |
generell opplysning. Merknad FKB: Mulighet til å legge inn utfyllende informasjon om objektet. Egenskapen bør bare brukes til å legge inn ekstra informasjon om enkeltobjekter. Egenskapen bør ikke brukes til å systematisk angi ekstrainformasjon om mange/alle objekter i et datasett. |
Multiplisitet: |
[0..1] |
Type: |
Arv og realiseringer
Subtyper: |
«FeatureType» KvalitetPåkrevd |
Realisert fra: |
Generelle typer 5.1::SOSI_Fellesegenskaper og SOSI_Objekt::«FeatureType» SOSI_Objekt |
5.2.1.2. «FeatureType» KvalitetPåkrevd (abstrakt)
Definisjon: abstrakt objekttype med påkrevet kvalitetsangivelse
Egenskaper
Navn: |
kvalitet |
Definisjon: |
beskrivelse av kvaliteten på stedfestingen Merknad: Denne er identisk med ..KVALITET i tidligere versjoner av SOSI. |
Multiplisitet: |
[1..1] |
Type: |
Arv og realiseringer
Supertype: |
Generelle elementer::«FeatureType» Fellesegenskaper |
Subtyper: |
«featureType» Fasadeliv |
Realisert fra: |
SOSI Generell objektkatalog::FKB Generell del::FKB Generell del-5.0::Generelle elementer::«FeatureType» KvalitetPåkrevd |
5.2.1.3. «FeatureType» KvalitetOpsjonell (abstrakt)
Definisjon: abstrakt objekttype med valgfri kvalitetsangivelse
Egenskaper
Navn: |
kvalitet |
Definisjon: |
beskrivelse av kvaliteten på stedfestingen Merknad: Denne er identisk med ..KVALITET i tidligere versjoner av SOSI. |
Multiplisitet: |
[0..1] |
Type: |
Arv og realiseringer
Supertype: |
Generelle elementer::«FeatureType» Fellesegenskaper |
Subtyper: |
«featureType» FiktivBygningsavgrensning |
Realisert fra: |
Generelle typer 5.1::SOSI_Fellesegenskaper og SOSI_Objekt::«FeatureType» SOSI_Objekt |
5.2.1.4. «dataType» Identifikasjon
Definisjon: Unik identifikasjon av et objekt i et datasett, forvaltet av den ansvarlige produsent/forvalter, og kan benyttes av eksterne applikasjoner som stabil referanse til objektet.
Merknad 1: Denne objektidentifikasjonen må ikke forveksles med en tematisk objektidentifikasjon, slik som f.eks bygningsnummer.
Merknad 2: Denne unike identifikatoren vil ikke endres i løpet av objektets levetid, og ikke gjenbrukes i andre objekt.
Egenskaper
Navn: |
lokalId |
Definisjon: |
lokal identifikator av et objekt Merknad: Det er dataleverendørens ansvar å sørge for at den lokale identifikatoren er unik innenfor navnerommet. For FKB-data benyttes UUID som lokalId. |
Multiplisitet: |
[1..1] |
Type: |
Navn: |
navnerom |
Definisjon: |
navnerom som unikt identifiserer datakilden til et objekt, anbefales å være en http-URI Eksempel: http://data.geonorge.no/SentraltStedsnavnsregister/1.0 Merknad : Verdien for nanverom vil eies av den dataprodusent som har ansvar for de unike identifikatorene og må være registrert i data.geonorge.no eller data.norge.no |
Multiplisitet: |
[1..1] |
Type: |
Navn: |
versjonId |
Definisjon: |
identifikasjon av en spesiell versjon av et geografisk objekt (instans) |
Multiplisitet: |
[0..1] |
Type: |
Arv og realiseringer
Realisert fra: |
Generelle typer 5.1::SOSI_Fellesegenskaper og SOSI_Objekt::«dataType» Identifikasjon |
5.2.1.5. «dataType» Posisjonskvalitet
Definisjon: beskrivelse av kvaliteten på stedfestingen.
Merknad: Posisjonskvalitet er ikke konform med kvalitetsmodellen i ISO slik den er defineret i ISO19157:2013, men er en videreføring av tildligere brukte kvalitetsegenskaper i SOSI. FKB 5.0 innfører en egen variant av datatypen Posisjonskvalitet der kodeliste målemetode er byttet ut med den mer generelle kodelista Datafangstmetode.
Egenskaper
Navn: |
datafangstmetode |
Definisjon: |
metode for datafangst. Egenskapen beskriver datafangstmetode for grunnrisskoordinater (x,y), eller for både grunnriss og høyde (x,y,z) dersom det ikke er oppgitt noen verdi for datafangstmetodeHøyde. |
Multiplisitet: |
[1..1] |
Type: |
|
defaultCodeSpace |
https://register.geonorge.no/sosi-kodelister/fkb/generell/5.0/datafangstmetode |
Navn: |
nøyaktighet |
Definisjon: |
standardavviket til posisjoneringa av objektet oppgitt i cm I de aller fleste sammenhenger benyttes en anslått eller forventet verdi for standardavvik, men dersom man har en beregnet verdi skal denne benyttes. For objekter med punktgeometri benyttes verdi for punktstandardavvik. For objekter med kurvegeometri benyttes standardavviket for tverravviket fra kurva. For objekter med overflate- eller volumgeometri er forståelsen at standardavviket beregnes ut fra (3D) avvikene mellom sann posisjon og nærmeste punkt på overflata. Merknad: Verdien er ment å beskrive nøyaktigheten til objektet sammenlignet med sann verdi. Standardavvik er i utgangspunktet et mål på det tilfeldige avviket og det innebærer at vi forutsetter at det systematiske avviket i liten grad påvirker nøyaktigheten til posisjoneringa. For fotogrammetriske data settes som hovedregel verdien lik kravet til standardavvik ved datafangst. Se standarden Geodatakvalitet for nærmere definisjon av standardavvik og hvordan dette defineres, beregnes og kontrolleres. |
Multiplisitet: |
[0..1] |
Type: |
Navn: |
synbarhet |
Definisjon: |
beskrivelse av hvor godt objektene framgår i datagrunnlaget for posisjonering (f.eks. flybildene). |
Multiplisitet: |
[0..1] |
Type: |
|
defaultCodeSpace |
https://register.geonorge.no/sosi-kodelister/fkb/generell/5.0/synbarhet |
Navn: |
datafangstmetodeHøyde |
Definisjon: |
metoden brukt for høyderegistrering av posisjon. Det er bare nødvending å angi en verdi for egenskapen dersom datafangstmetode for høyde avviker fra datafangstmetode for grunnriss. |
Multiplisitet: |
[0..1] |
Type: |
|
defaultCodeSpace |
https://register.geonorge.no/sosi-kodelister/fkb/generell/5.0/datafangstmetode |
Navn: |
nøyaktighetHøyde |
Definisjon: |
standardavviket til posisjoneringa av objektet oppgitt i cm I de aller fleste sammenhenger benyttes en anslått eller forventet verdi for standardavviket, men dersom man faktisk har standardavviket til posisjoneringa av objektet oppgitt i cm I de aller fleste sammenhenger benyttes en anslått eller forventet verdi for standardavvik, men dersom man har en beregnet verdi skal denne benyttes. Merknad: Verdien er ment å beskrive nøyaktigheten til objektet sammenlignet med sann verdi. Standardavvik er i utgangspunktet et mål på det tilfeldige avviket og det innebærer at vi forutsetter at det systematiske avviket i liten grad påvirker nøyaktigheten til posisjoneringa. For fotogrammetriske data settes som hovedregel verdien lik kravet til standardavvik ved datafangst. Se standarden Geodatakvalitet for nærmere definisjon av standardavvik og hvordan dette defineres, beregnes og kontrolleres. |
Multiplisitet: |
[0..1] |
Type: |
Restriksjoner
Navn: |
ugyldige datafangstmetoder for høyde |
Beskrivelse: |
Datafangstmetode Digitalisert skal ikke brukes på egenskapen datafangstmetodeHøyde |
Type: |
OCL |
OCL kode: |
inv: self.datafangstmetodeHøyde <> 'dig' |
Arv og realiseringer
Realisert fra: |
Generelle typer 5.1::SOSI_Fellesegenskaper og SOSI_Objekt::«dataType» Posisjonskvalitet |
5.2.1.6. «CodeList» Synbarhet
Definisjon: synbarhet beskriver hvor godt objektene framgår i datagrunnlaget for posisjonering (f.eks. flybildene).
Profilparametre i tagged values
asDictionary |
true |
codeList |
https://register.geonorge.no/sosi-kodelister/fkb/generell/5.0/synbarhet |
Arv og realiseringer
Realisert fra: |
Generelle typer 5.1::SOSI_Fellesegenskaper og SOSI_Objekt::«CodeList» Synbarhet |
5.2.1.7. «CodeList» Datafangstmetode
Definisjon: metode for datafangst.
Datafangstmetoden beskriver hvordan selve vektordataene er posisjonert fra et datagrunnlag (observasjoner med landmålingsutstyr, fotogrammetrisk stereomodell, digital terrengmodell etc.) og ikke prosessen med å innhente det bakenforliggende datagrunnlaget.
Profilparametre i tagged values
asDictionary |
true |
codeList |
https://register.geonorge.no/sosi-kodelister/fkb/generell/5.0/datafangstmetode |
5.2.1.8. «CodeList» Registreringsversjon
Definisjon: FKB-verjson som ligger til grunn for registrering. Mest relevant for data som er fotogrammetrisk registrert.
Profilparametre i tagged values
asDictionary |
true |
codeList |
https://register.geonorge.no/sosi-kodelister/fkb/generell/5.0/registreringsversjon |
Arv og realiseringer
Realisert fra: |
Generelle typer 5.1::SOSI_Fellesegenskaper og SOSI_Objekt::«dataType» Registreringsversjon |
5.2.1.9. «CodeList» Høydereferanse
Definisjon: koordinatregistering utført på topp eller bunn av et objekt
Profilparametre i tagged values
asDictionary |
true |
codeList |
https://register.geonorge.no/sosi-kodelister/fkb/generell/5.0/hoydereferanse |
Arv og realiseringer
Realisert fra: |
Generelle typer 5.1::SOSI_Fellesegenskaper og SOSI_Objekt::«CodeList» Høydereferanse |
5.2.1.10. «CodeList» Medium
Definisjon: objektets beliggenhet i forhold til jordoverflaten
Eksempel: Veg på bro, i tunnel, inne i et bygningsmessig anlegg, etc.
Profilparametre i tagged values
asDictionary |
true |
codeList |
https://register.geonorge.no/sosi-kodelister/fkb/generell/5.0/medium |
Arv og realiseringer
Realisert fra: |
Generelle typer 5.1::SOSI_Fellesegenskaper og SOSI_Objekt::«CodeList» Medium |
5.2.2. Pakke: Bygninger
Definisjon: Inneholder elementer fra SOSI Bygg 4.5, Bygningspunkt
5.2.2.1. «featureType» Bygning
Definisjon: bygning som er registrert i matrikkelen
Egenskaper
Navn: |
område |
Definisjon: |
objektets utstrekning |
Multiplisitet: |
[0..1] |
Type: |
Navn: |
posisjon |
Definisjon: |
sted som objektet eksisterer på. Punktet er en kopi av bygningspunktet i matrikkelen |
Multiplisitet: |
[1..1] |
Type: |
Navn: |
bygningsnummer |
Definisjon: |
nummerering av bygninger fra Matrikkelen. Nummeret er unikt og landsdekkende. |
Multiplisitet: |
[1..1] |
Type: |
Navn: |
bygningstype |
Definisjon: |
beskrivelse av hva bygningen faktisk er brukt til, eventuelt hva bygningen er godkjent til. |
Multiplisitet: |
[1..1] |
Type: |
|
defaultCodeSpace |
https://register.geonorge.no/sosi-kodelister/fkb/bygning/5.0/bygningstype |
Navn: |
bygningsstatus |
Definisjon: |
informasjon om bygningens status |
Multiplisitet: |
[1..1] |
Type: |
|
defaultCodeSpace |
https://register.geonorge.no/sosi-kodelister/fkb/bygning/5.0/bygningsstatus |
Navn: |
kommunenummer |
Definisjon: |
nummerering av kommuner i henhold til Statistisk sentralbyrå sin offisielle liste |
Multiplisitet: |
[1..1] |
Type: |
|
defaultCodeSpace |
https://register.geonorge.no/sosi-kodelister/inndelinger/inndelingsbase/kommunenummer |
Navn: |
medium |
Definisjon: |
objektets beliggenhet i forhold til jordoverflaten |
Multiplisitet: |
[1..1] |
Type: |
|
defaultCodeSpace |
https://register.geonorge.no/sosi-kodelister/fkb/generell/5.0/medium |
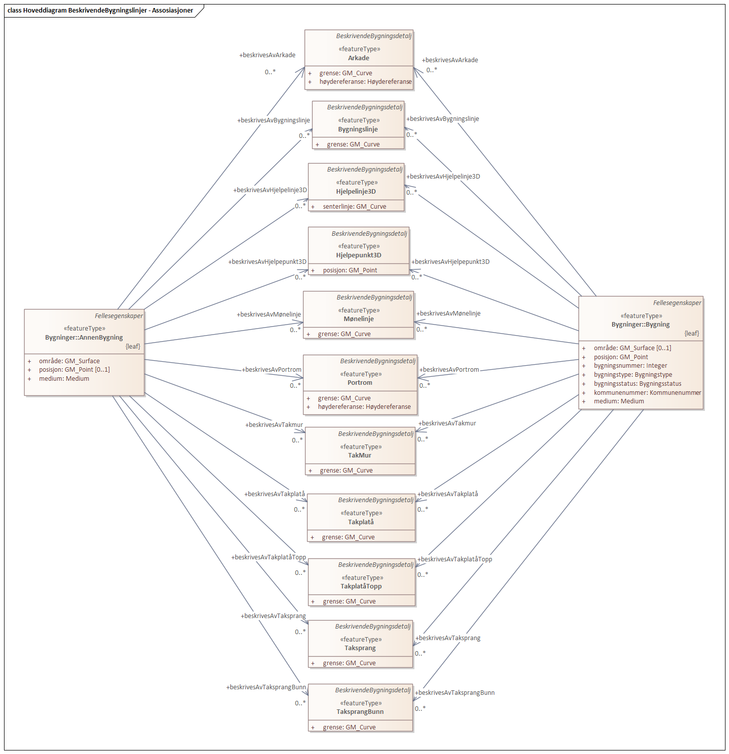
Roller
Rollenavn: |
beskrivesAvTaksprangBunn |
Definisjon: |
Bygning kjenner hvilke beskrivede bygningsdetaljer som tilhører bygningen |
Multiplisitet: |
[0..*] |
Assosiasjonstype: |
Assosiasjon |
Til klasse: |
BeskrivendeBygningslinjer::«featureType» TaksprangBunn |
inlineOrByReference |
byReference |
Rollenavn: |
beskrivesAvArkade |
Definisjon: |
bygningen kjenner hvilke beskrivede bygningsdetaljer som tilhører bygningen |
Multiplisitet: |
[0..*] |
Assosiasjonstype: |
Assosiasjon |
Til klasse: |
BeskrivendeBygningslinjer::«featureType» Arkade |
inlineOrByReference |
byReference |
Rollenavn: |
beskrivesAvMønelinje |
Definisjon: |
bygningen kjenner hvilke beskrivede bygningsdetaljer som tilhører bygningen |
Multiplisitet: |
[0..*] |
Assosiasjonstype: |
Assosiasjon |
Til klasse: |
BeskrivendeBygningslinjer::«featureType» Mønelinje |
inlineOrByReference |
byReference |
Rollenavn: |
vedhengVeggFrittstående |
Definisjon: |
Bygning kjenner sine vedheng |
Multiplisitet: |
[0..*] |
Assosiasjonstype: |
Assosiasjon |
Til klasse: |
Bygningsvedheng::«featureType» VeggFrittstående |
inlineOrByReference |
byReference |
Rollenavn: |
beskrivesAvTakmur |
Definisjon: |
bygningen kjenner hvilke beskrivede bygningsdetaljer som tilhører bygningen |
Multiplisitet: |
[0..*] |
Assosiasjonstype: |
Assosiasjon |
Til klasse: |
BeskrivendeBygningslinjer::«featureType» TakMur |
inlineOrByReference |
byReference |
Rollenavn: |
beskrivesAvHjelpepunkt3D |
Definisjon: |
bygningen kjenner hvilke beskrivede bygningsdetaljer som tilhører bygningen |
Multiplisitet: |
[0..*] |
Assosiasjonstype: |
Assosiasjon |
Til klasse: |
BeskrivendeBygningslinjer::«featureType» Hjelpepunkt3D |
inlineOrByReference |
byReference |
Rollenavn: |
beskrivesAvTakplatå |
Definisjon: |
bygningen kjenner hvilke beskrivede bygningsdetaljer som tilhører bygningen |
Multiplisitet: |
[0..*] |
Assosiasjonstype: |
Assosiasjon |
Til klasse: |
BeskrivendeBygningslinjer::«featureType» Takplatå |
inlineOrByReference |
byReference |
Rollenavn: |
avgrensesAvGrunnmur |
Definisjon: |
Krav til delt flategeometri. Avgrensning av bygning med en innmålt avgrensningslinje. |
Multiplisitet: |
[0..*] |
Assosiasjonstype: |
Assosiasjon |
Til klasse: |
Bygningsavgrensning::«featureType» Grunnmur |
inlineOrByReference |
byReference |
Rollenavn: |
avgrensesAvFasadeliv |
Definisjon: |
Krav til delt flategeometri. Avgrensning av bygning med en innmålt avgrensningslinje |
Multiplisitet: |
[0..*] |
Assosiasjonstype: |
Assosiasjon |
Til klasse: |
Bygningsavgrensning::«featureType» Fasadeliv |
inlineOrByReference |
byReference |
Rollenavn: |
avgrensesAvBygningsavgrensningTiltak |
Definisjon: |
Krav til delt flategeometri. Avgrensning av bygning ved hjelp av geometriobjekter fra tiltaksbasen. |
Multiplisitet: |
[0..*] |
Assosiasjonstype: |
Assosiasjon |
Til klasse: |
Bygningsavgrensning::«featureType» BygningsavgrensningTiltak |
inlineOrByReference |
byReference |
Rollenavn: |
beskrivesAvBygningslinje |
Definisjon: |
bygningen kjenner hvilke beskrivede bygningsdetaljer som tilhører bygningen |
Multiplisitet: |
[0..*] |
Assosiasjonstype: |
Assosiasjon |
Til klasse: |
BeskrivendeBygningslinjer::«featureType» Bygningslinje |
inlineOrByReference |
byReference |
Rollenavn: |
beskrivesAvHjelpelinje3D |
Definisjon: |
bygningen kjenner hvilke beskrivede bygningsdetaljer som tilhører bygningen |
Multiplisitet: |
[0..*] |
Assosiasjonstype: |
Assosiasjon |
Til klasse: |
BeskrivendeBygningslinjer::«featureType» Hjelpelinje3D |
inlineOrByReference |
byReference |
Rollenavn: |
vedhengVeranda |
Definisjon: |
Bygning kjenner sine vedheng |
Multiplisitet: |
[0..*] |
Assosiasjonstype: |
Assosiasjon |
Til klasse: |
Bygningsvedheng::«featureType» Veranda |
inlineOrByReference |
byReference |
Rollenavn: |
vedhengLåvebru |
Definisjon: |
Bygning kjenner sine vedheng |
Multiplisitet: |
[0..*] |
Assosiasjonstype: |
Assosiasjon |
Til klasse: |
Bygningsvedheng::«featureType» Låvebru |
inlineOrByReference |
byReference |
Rollenavn: |
vedhengTrappBygg |
Definisjon: |
Bygning kjenner sine vedheng |
Multiplisitet: |
[0..*] |
Assosiasjonstype: |
Assosiasjon |
Til klasse: |
Bygningsvedheng::«featureType» TrappBygg |
inlineOrByReference |
byReference |
Rollenavn: |
avgrensesAvBygningsdelelinje |
Definisjon: |
Krav til delt flategeometri. Avgrensning av bygning ved hjelp av bygningsdelelinje |
Multiplisitet: |
[0..*] |
Assosiasjonstype: |
Assosiasjon |
Til klasse: |
Bygningsavgrensning::«featureType» Bygningsdelelinje |
inlineOrByReference |
byReference |
Rollenavn: |
beskrivesAvPortrom |
Definisjon: |
bygningen kjenner hvilke beskrivede bygningsdetaljer som tilhører bygningen |
Multiplisitet: |
[0..*] |
Assosiasjonstype: |
Assosiasjon |
Til klasse: |
BeskrivendeBygningslinjer::«featureType» Portrom |
inlineOrByReference |
byReference |
Rollenavn: |
avgrensesAvTakkant |
Definisjon: |
Krav til delt flategeometri. Avgrensning av bygning med en innmålt avgrensningslinje. |
Multiplisitet: |
[0..*] |
Assosiasjonstype: |
Assosiasjon |
Til klasse: |
Bygningsavgrensning::«featureType» Takkant |
inlineOrByReference |
byReference |
Rollenavn: |
vedhengBygningBru |
Definisjon: |
Bygning kjenner sine vedheng |
Multiplisitet: |
[0..*] |
Assosiasjonstype: |
Assosiasjon |
Til klasse: |
Bygningsvedheng::«featureType» BygningBru |
inlineOrByReference |
byReference |
Rollenavn: |
beskrivesAvTaksprang |
Definisjon: |
bygningen kjenner hvilke beskrivede bygningsdetaljer som tilhører bygningen |
Multiplisitet: |
[0..*] |
Assosiasjonstype: |
Assosiasjon |
Til klasse: |
BeskrivendeBygningslinjer::«featureType» Taksprang |
inlineOrByReference |
byReference |
Rollenavn: |
beskrivesAvTakplatåTopp |
Definisjon: |
bygningen kjenner hvilke beskrivede bygningsdetaljer som tilhører bygningen |
Multiplisitet: |
[0..*] |
Assosiasjonstype: |
Assosiasjon |
Til klasse: |
BeskrivendeBygningslinjer::«featureType» TakplatåTopp |
inlineOrByReference |
byReference |
Rollenavn: |
avgrensesAvFiktivBygningsavgrensning |
Definisjon: |
Krav til delt flategeometri. Avgrensning av bygning med en fiktiv avgrensningslinje |
Multiplisitet: |
[0..*] |
Assosiasjonstype: |
Assosiasjon |
Til klasse: |
Bygningsavgrensning::«featureType» FiktivBygningsavgrensning |
inlineOrByReference |
byReference |
Restriksjoner
Navn: |
avgrensningsobjekter i samsvar med områdegeometri |
Beskrivelse: |
Område-geometrien skal være lik summen av geometriene til de assosierte avgrensningsobjektene |
Type: |
Invariant |
Navn: |
posisjon innenfor område |
Beskrivelse: |
Dersom det finnes område-geometri skal posisjon-geometrien ligge innenfor område-geometrien |
Type: |
Invariant |
Arv og realiseringer
Supertype: |
Generelle elementer::«FeatureType» Fellesegenskaper |
Realisert fra: |
Bygg-4.5::Bygningspunkt::«featureType» Bygning |
5.2.2.2. «featureType» AnnenBygning
Definisjon: bygning som ikke er registrert i matrikkelen
Egenskaper
Navn: |
område |
Definisjon: |
objektets utstrekning |
Multiplisitet: |
[1..1] |
Type: |
Navn: |
posisjon |
Definisjon: |
sted som objektet eksisterer på |
Multiplisitet: |
[0..1] |
Type: |
Navn: |
medium |
Definisjon: |
objektets beliggenhet i forhold til jordoverflaten |
Multiplisitet: |
[1..1] |
Type: |
|
defaultCodeSpace |
https://register.geonorge.no/sosi-kodelister/fkb/generell/5.0/medium |
Roller
Rollenavn: |
avgrensesAvTakkant |
Definisjon: |
Krav til delt flategeometri. Avgrensning av bygning (som ikke ligger i matrikkel) med en innmålt avgrensningslinje. |
Multiplisitet: |
[0..*] |
Assosiasjonstype: |
Assosiasjon |
Til klasse: |
Bygningsavgrensning::«featureType» Takkant |
inlineOrByReference |
byReference |
Rollenavn: |
vedhengLåvebru |
Definisjon: |
AnnenBygning kjenner sine bygningsvedheng |
Multiplisitet: |
[0..*] |
Assosiasjonstype: |
Assosiasjon |
Til klasse: |
Bygningsvedheng::«featureType» Låvebru |
inlineOrByReference |
byReference |
Rollenavn: |
beskrivesAvHjelpelinje3D |
Definisjon: |
AnnenBygning kjenner hvilke beskrivede bygningsdetaljer som tilhører bygningen |
Multiplisitet: |
[0..*] |
Assosiasjonstype: |
Assosiasjon |
Til klasse: |
BeskrivendeBygningslinjer::«featureType» Hjelpelinje3D |
inlineOrByReference |
byReference |
Rollenavn: |
beskrivesAvHjelpepunkt3D |
Definisjon: |
AnnenBygning kjenner hvilke beskrivede bygningsdetaljer som tilhører bygningen |
Multiplisitet: |
[0..*] |
Assosiasjonstype: |
Assosiasjon |
Til klasse: |
BeskrivendeBygningslinjer::«featureType» Hjelpepunkt3D |
inlineOrByReference |
byReference |
Rollenavn: |
beskrivesAvTakmur |
Definisjon: |
AnnenBygning kjenner hvilke beskrivede bygningsdetaljer som tilhører bygningen |
Multiplisitet: |
[0..*] |
Assosiasjonstype: |
Assosiasjon |
Til klasse: |
BeskrivendeBygningslinjer::«featureType» TakMur |
inlineOrByReference |
byReference |
Rollenavn: |
avgrensesAvBygningsavgrensningTiltak |
Definisjon: |
Krav til delt flategeometri. Avgrensning av bygning (som ikke ligger i matrikkel) ved hjelp av geometriobjekter fra tiltaksbasen. |
Multiplisitet: |
[0..*] |
Assosiasjonstype: |
Assosiasjon |
Til klasse: |
Bygningsavgrensning::«featureType» BygningsavgrensningTiltak |
inlineOrByReference |
byReference |
Rollenavn: |
vedhengVeranda |
Definisjon: |
AnnenBygning kjenner sine bygningsvedheng |
Multiplisitet: |
[0..*] |
Assosiasjonstype: |
Assosiasjon |
Til klasse: |
Bygningsvedheng::«featureType» Veranda |
inlineOrByReference |
byReference |
Rollenavn: |
beskrivesAvPortrom |
Definisjon: |
AnnenBygning kjenner hvilke beskrivede bygningsdetaljer som tilhører bygningen |
Multiplisitet: |
[0..*] |
Assosiasjonstype: |
Assosiasjon |
Til klasse: |
BeskrivendeBygningslinjer::«featureType» Portrom |
inlineOrByReference |
byReference |
Rollenavn: |
vedhengVeggFrittstående |
Definisjon: |
AnnenBygning kjenner sine bygningsvedheng |
Multiplisitet: |
[0..*] |
Assosiasjonstype: |
Assosiasjon |
Til klasse: |
Bygningsvedheng::«featureType» VeggFrittstående |
inlineOrByReference |
byReference |
Rollenavn: |
vedhengTrappBygg |
Definisjon: |
AnnenBygning kjenner sine bygningsvedheng |
Multiplisitet: |
[0..*] |
Assosiasjonstype: |
Assosiasjon |
Til klasse: |
Bygningsvedheng::«featureType» TrappBygg |
inlineOrByReference |
byReference |
Rollenavn: |
beskrivesAvTakplatåTopp |
Definisjon: |
AnnenBygning kjenner hvilke beskrivede bygningsdetaljer som tilhører bygningen |
Multiplisitet: |
[0..*] |
Assosiasjonstype: |
Assosiasjon |
Til klasse: |
BeskrivendeBygningslinjer::«featureType» TakplatåTopp |
inlineOrByReference |
byReference |
Rollenavn: |
beskrivesAvMønelinje |
Definisjon: |
AnnenBygning kjenner hvilke beskrivede bygningsdetaljer som tilhører bygningen |
Multiplisitet: |
[0..*] |
Assosiasjonstype: |
Assosiasjon |
Til klasse: |
BeskrivendeBygningslinjer::«featureType» Mønelinje |
inlineOrByReference |
byReference |
Rollenavn: |
vedhengBygningBru |
Definisjon: |
AnnenBygning kjenner sine bygningsvedheng |
Multiplisitet: |
[0..*] |
Assosiasjonstype: |
Assosiasjon |
Til klasse: |
Bygningsvedheng::«featureType» BygningBru |
inlineOrByReference |
byReference |
Rollenavn: |
beskrivesAvBygningslinje |
Definisjon: |
AnnenBygning kjenner hvilke beskrivede bygningsdetaljer som tilhører bygningen |
Multiplisitet: |
[0..*] |
Assosiasjonstype: |
Assosiasjon |
Til klasse: |
BeskrivendeBygningslinjer::«featureType» Bygningslinje |
inlineOrByReference |
byReference |
Rollenavn: |
avgrensesAvGrunnmur |
Definisjon: |
Krav til delt flategeometri. Avgrensning av bygning (som ikke ligger i matrikkel) med en innmålt avgrensningslinje. |
Multiplisitet: |
[0..*] |
Assosiasjonstype: |
Assosiasjon |
Til klasse: |
Bygningsavgrensning::«featureType» Grunnmur |
inlineOrByReference |
byReference |
Rollenavn: |
beskrivesAvTaksprangBunn |
Definisjon: |
AnnenBygning kjenner hvilke beskrivede bygningsdetaljer som tilhører bygningen |
Multiplisitet: |
[0..*] |
Assosiasjonstype: |
Assosiasjon |
Til klasse: |
BeskrivendeBygningslinjer::«featureType» TaksprangBunn |
inlineOrByReference |
byReference |
Rollenavn: |
beskrivesAvTakplatå |
Definisjon: |
AnnenBygning kjenner hvilke beskrivede bygningsdetaljer som tilhører bygningen |
Multiplisitet: |
[0..*] |
Assosiasjonstype: |
Assosiasjon |
Til klasse: |
BeskrivendeBygningslinjer::«featureType» Takplatå |
inlineOrByReference |
byReference |
Rollenavn: |
beskrivesAvTaksprang |
Definisjon: |
AnnenBygning kjenner hvilke beskrivede bygningsdetaljer som tilhører bygningen |
Multiplisitet: |
[0..*] |
Assosiasjonstype: |
Assosiasjon |
Til klasse: |
BeskrivendeBygningslinjer::«featureType» Taksprang |
inlineOrByReference |
byReference |
Rollenavn: |
avgrensesAvFasadeliv |
Definisjon: |
Krav til delt flategeometri. Avgrensning av bygning (som ikke ligger i matrikkel) med en innmålt avgrensningslinje. |
Multiplisitet: |
[0..*] |
Assosiasjonstype: |
Assosiasjon |
Til klasse: |
Bygningsavgrensning::«featureType» Fasadeliv |
inlineOrByReference |
byReference |
Rollenavn: |
beskrivesAvArkade |
Definisjon: |
AnnenBygning kjenner hvilke beskrivede bygningsdetaljer som tilhører bygningen |
Multiplisitet: |
[0..*] |
Assosiasjonstype: |
Assosiasjon |
Til klasse: |
BeskrivendeBygningslinjer::«featureType» Arkade |
inlineOrByReference |
byReference |
Rollenavn: |
avgrensesAvFiktivBygningsavgrensning |
Definisjon: |
Krav til delt flategeometri. Avgrensning av bygning (som ikke ligger i matrikkel) med en fiktiv avgrensningslinje |
Multiplisitet: |
[0..*] |
Assosiasjonstype: |
Assosiasjon |
Til klasse: |
Bygningsavgrensning::«featureType» FiktivBygningsavgrensning |
inlineOrByReference |
byReference |
Restriksjoner
Navn: |
avgrensningsobjekter i samsvar med områdegeometri |
Beskrivelse: |
Område-geometrien skal være lik summen av geometriene til de assosierte avgrensningsobjektene |
Type: |
Invariant |
Navn: |
posisjon innenfor område |
Beskrivelse: |
Dersom det finns område-geometri skal posisjon-geometrien ligge innenfor område-geometrien |
Type: |
Invariant |
Arv og realiseringer
Supertype: |
Generelle elementer::«FeatureType» Fellesegenskaper |
Realisert fra: |
Bygg-4.5::Bygningspunkt::«featureType» AnnenBygning |
5.2.2.3. «CodeList» Bygningsstatus
Definisjon: Bygningsstatuskoder fra matrikkelen som benyttes i FKB-Bygning
Profilparametre i tagged values
asDictionary |
true |
codeList |
https://register.geonorge.no/sosi-kodelister/fkb/bygning/5.0/bygningsstatus |
Arv og realiseringer
Realisert fra: |
Bygg-4.5::Bygningspunkt::«codeList» BygningsstatusKode |
5.2.2.4. «CodeList» Bygningstype
Definisjon: Bygningstyper fra matrikkelen som benyttes i FKB-Bygning
Profilparametre i tagged values
asDictionary |
true |
codeList |
https://register.geonorge.no/sosi-kodelister/fkb/bygning/5.0/bygningstype |
Arv og realiseringer
Realisert fra: |
Bygg-4.5::Bygningspunkt::«codeList» BygningstypeKode |
5.2.2.5. «CodeList» Kommunenummer
Definisjon: nummerering av kommuner i henhold til SSB sin offisielle liste.
Profilparametre i tagged values
asDictionary |
true |
codeList |
https://register.geonorge.no/sosi-kodelister/inndelinger/inndelingsbase/kommunenummer |
Arv og realiseringer
Realisert fra: |
AdministrativeOgStatistiskeInndelinger-4.5::Nasjonal hovedinndeling::«codeList» Kommunenummer |
5.2.3. Pakke: Bygningsavgrensning
Definisjon: Inneholder elementer fra SOSI Bygg 4.5, Bygningsavgrensning
5.2.3.1. «featureType» BygningsavgrensningTiltak
Definisjon: Bygningsavgrensning hentet fra FKB-Tiltak. Dataene er tatt fra plan og er ikke innmålt i terrenget.
Egenskaper
Navn: |
grense |
Definisjon: |
forløp som følger objektets sentrale del (ytterkant) |
Multiplisitet: |
[1..1] |
Type: |
Navn: |
medium |
Definisjon: |
objektets beliggenhet i forhold til jordoverflaten |
Multiplisitet: |
[1..1] |
Type: |
|
defaultCodeSpace |
https://register.geonorge.no/sosi-kodelister/fkb/generell/5.0/medium |
Navn: |
høydereferanse |
Definisjon: |
koordinatregistering utført på topp eller bunn av et objekt |
Multiplisitet: |
[1..1] |
Type: |
|
defaultCodeSpace |
https://register.geonorge.no/sosi-kodelister/fkb/generell/5.0/hoydereferanse |
Navn: |
lavestegulv |
Definisjon: |
høydeverdi for laveste gulvhøyde på tiltaket. Merknad: Objektets geometri angir høyeste høydeverdi (Høydereferanse = top). Denne egenskapen gir mulighet til å i tillegg angi tiltakets laveste høyde. Egenskapen brukes primært for bygninger/tiltak under bakken. |
Multiplisitet: |
[0..1] |
Type: |
Arv og realiseringer
Supertype: |
Generelle elementer::«FeatureType» KvalitetOpsjonell |
5.2.3.2. «featureType» Bygningsdelelinje
Definisjon: linje mellom to bygninger (bygninger registrert i Matrikkelen) som står inntil hverandre Merknad: Det kan ofte være vanskelig å registrere bygningsdelelinjer nøyaktig. Usikkerhet i fastleggelsen av bygningsdelelinjen skal synliggjøres gjennom kvalitetskoding (f.eks posisjonskvalitet 81 50).
Egenskaper
Navn: |
grense |
Definisjon: |
forløp som følger objektets sentrale del (ytterkant) |
Multiplisitet: |
[1..1] |
Type: |
Navn: |
treDNivå |
Definisjon: |
hvilken 3D framstillingsmulighet (angitt i 6 nivåer) bygningen kan framstilles i. |
Multiplisitet: |
[1..1] |
Type: |
|
defaultCodeSpace |
https://register.geonorge.no/sosi-kodelister/fkb/bygning/5.0/tredniv%c3%a5 |
Arv og realiseringer
Supertype: |
Generelle elementer::«FeatureType» Fellesegenskaper |
Realisert fra: |
Bygg-4.5::Bygningsavgrensning::«featureType» Bygningsdelelinje |
5.2.3.3. «featureType» Fasadeliv
Definisjon: bygningens ytre avgrensing i fasaderiss
Egenskaper
Navn: |
grense |
Definisjon: |
forløp som følger objektets sentrale del (ytterkant) |
Multiplisitet: |
[1..1] |
Type: |
Navn: |
medium |
Definisjon: |
objektets beliggenhet i forhold til jordoverflaten |
Multiplisitet: |
[1..1] |
Type: |
|
defaultCodeSpace |
https://register.geonorge.no/sosi-kodelister/fkb/generell/5.0/medium |
Navn: |
høydereferanse |
Definisjon: |
koordinatregistering utført på topp eller bunn av et objekt |
Multiplisitet: |
[1..1] |
Type: |
|
defaultCodeSpace |
https://register.geonorge.no/sosi-kodelister/fkb/generell/5.0/hoydereferanse |
Navn: |
skalAvgrenseBygning |
Definisjon: |
angivelse av om fasadeliv skal benyttes til å danne bygningsflate. Defaultverdi er Nei, dvs. at fasadeliv kun benyttes til flateavgrensning dersom skalAvgrenseBygning = Ja. Merknad: Fasadeliv (hele eller deler av fasaden) vil i mange tilfeller eksistere i tillegg til Takkant. Egenskapen kan da benyttes til å angi at enten takriss eller fasadelivriss skal danne Bygningsavgrensning for bygningsflaten (normalt benyttes Takkant til riss hvis begge eksisterer). |
Multiplisitet: |
[1..1] |
Type: |
Arv og realiseringer
Supertype: |
Generelle elementer::«FeatureType» KvalitetPåkrevd |
5.2.3.4. «featureType» FiktivBygningsavgrensning
Definisjon: fiktiv avgrensing av bygning Merknad: Brukes når deler av takkant, fasadeliv, grunnmur eller bygningsdelelinje er ukjent for at det skal bli mulig å danne en flate. Fiktiv bygningsavgrensing benyttes også for å lage flater for underjordiske bygninger og som fiktiv linje på takoverbygg der takoverbyggkant mangler.
Egenskaper
Navn: |
grense |
Definisjon: |
forløp som følger objektets sentrale del (ytterkant) |
Multiplisitet: |
[1..1] |
Type: |
Navn: |
medium |
Definisjon: |
objektets beliggenhet i forhold til jordoverflaten |
Multiplisitet: |
[1..1] |
Type: |
|
defaultCodeSpace |
https://register.geonorge.no/sosi-kodelister/fkb/generell/5.0/medium |
Arv og realiseringer
Supertype: |
Generelle elementer::«FeatureType» KvalitetOpsjonell |
Realisert fra: |
Bygg-4.5::Bygningsavgrensning::«featureType» FiktivBygningsavgrensning |
5.2.3.5. «featureType» Grunnmur
Definisjon: bygningens ytteravgrensning langs grunnmur Merknad: Høydereferanse angis med høydereferanse. Grunnrissreferanse er ytterkant av grunnmur. Merknad: Benyttes hovedsaklig for bygning under oppføring. For bygninger som revet/nedbrent benyttes objekttyper ruin og mur i FKB-BygnAnlegg
Egenskaper
Navn: |
grense |
Definisjon: |
forløp som følger objektets sentrale del (ytterkant) |
Multiplisitet: |
[1..1] |
Type: |
Navn: |
medium |
Definisjon: |
objektets beliggenhet i forhold til jordoverflaten |
Multiplisitet: |
[1..1] |
Type: |
|
defaultCodeSpace |
https://register.geonorge.no/sosi-kodelister/fkb/generell/5.0/medium |
Navn: |
høydereferanse |
Definisjon: |
koordinatregistering utført på topp eller bunn av et objekt |
Multiplisitet: |
[1..1] |
Type: |
|
defaultCodeSpace |
https://register.geonorge.no/sosi-kodelister/fkb/generell/5.0/hoydereferanse |
Arv og realiseringer
Supertype: |
Generelle elementer::«FeatureType» KvalitetPåkrevd |
5.2.3.6. «featureType» Takkant
Definisjon: bygningens ytre takflateavgrensing Merknad: Høydereferansen er de målte punktene på taket. Merknad: Dersom deler av takkanten ikke er synlig kodes den synlige delen som takkant- og den ikke synlige som fiktiv bygningsavgrensning.
Egenskaper
Navn: |
grense |
Definisjon: |
forløp som følger objektets sentrale del (ytterkant) |
Multiplisitet: |
[1..1] |
Type: |
Navn: |
medium |
Definisjon: |
objektets beliggenhet i forhold til jordoverflaten |
Multiplisitet: |
[1..1] |
Type: |
|
defaultCodeSpace |
https://register.geonorge.no/sosi-kodelister/fkb/generell/5.0/medium |
Navn: |
treDNivå |
Definisjon: |
hvilken 3D framstillingsmulighet (angitt i 6 nivåer) bygningen kan framstilles i. |
Multiplisitet: |
[1..1] |
Type: |
|
defaultCodeSpace |
https://register.geonorge.no/sosi-kodelister/fkb/bygning/5.0/tredniv%c3%a5 |
Navn: |
takskjegg |
Definisjon: |
avstanden fra veggliv til takkant målt i cm |
Multiplisitet: |
[0..1] |
Type: |
Arv og realiseringer
Supertype: |
Generelle elementer::«FeatureType» KvalitetPåkrevd |
5.2.4. Pakke: BeskrivendeBygningslinjer
Definisjon: Inneholder elementer fra SOSI Bygg 4.5, BeskrivendeBygningslinjer
5.2.4.1. «featureType» BeskrivendeBygningsdetalj (abstrakt)
Definisjon: bygningsdetalj som ligger innenfor bygningsavgrensning, og som ikke er knyttet til bygningens avgrensning
Egenskaper
Navn: |
treDNivå |
Definisjon: |
hvilken 3D framstillingsmulighet (angitt i 6 nivåer) bygningen kan framstilles i. |
Multiplisitet: |
[1..1] |
Type: |
|
defaultCodeSpace |
https://register.geonorge.no/sosi-kodelister/fkb/bygning/5.0/tredniv%c3%a5 |
Arv og realiseringer
Supertype: |
Generelle elementer::«FeatureType» KvalitetPåkrevd |
Subtyper: |
«featureType» Portrom |
Realisert fra: |
Bygg-4.5::BeskrivendeBygningslinjer::«featureType» BeskrivendeBygningsdetalj |
5.2.4.2. «featureType» Arkade
Definisjon: avgrensing av en tunnel gjennom en bygning
Egenskaper
Navn: |
grense |
Definisjon: |
forløp som følger objektets sentrale del (ytterkant) |
Multiplisitet: |
[1..1] |
Type: |
Navn: |
høydereferanse |
Definisjon: |
koordinatregistering utført på topp eller bunn av et objekt |
Multiplisitet: |
[1..1] |
Type: |
|
defaultCodeSpace |
https://register.geonorge.no/sosi-kodelister/fkb/generell/5.0/hoydereferanse |
Arv og realiseringer
Supertype: |
BeskrivendeBygningslinjer::«featureType» BeskrivendeBygningsdetalj |
5.2.4.3. «featureType» Bygningslinje
Definisjon: linje som beskriver bygningsdetalj innenfor en takflate og som ikke kan beskrives av andre objekttyper Eksempel: Valming på tak
Egenskaper
Navn: |
grense |
Definisjon: |
forløp som følger objektets sentrale del (ytterkant) |
Multiplisitet: |
[1..1] |
Type: |
Arv og realiseringer
Supertype: |
BeskrivendeBygningslinjer::«featureType» BeskrivendeBygningsdetalj |
5.2.4.4. «featureType» Hjelpelinje3D
Definisjon: linje for å kunne danne gode 3D modeller av bygninger
Egenskaper
Navn: |
senterlinje |
Definisjon: |
forløp som følger objektets sentrale del |
Multiplisitet: |
[1..1] |
Type: |
Arv og realiseringer
Supertype: |
BeskrivendeBygningslinjer::«featureType» BeskrivendeBygningsdetalj |
5.2.4.5. «featureType» Hjelpepunkt3D
Definisjon: punkt for å kunne danne gode 3-D modeller av oppstikkende detaljer som for eksempel spir
Egenskaper
Navn: |
posisjon |
Definisjon: |
sted som objektet eksisterer på |
Multiplisitet: |
[1..1] |
Type: |
Arv og realiseringer
Supertype: |
BeskrivendeBygningslinjer::«featureType» BeskrivendeBygningsdetalj |
5.2.4.6. «featureType» Mønelinje
Definisjon: linje som beskriver den horisontale knekklinje på toppen av taket (høyeste topp)
Egenskaper
Navn: |
grense |
Definisjon: |
forløp som følger objektets sentrale del (ytterkant) |
Multiplisitet: |
[1..1] |
Type: |
Arv og realiseringer
Supertype: |
BeskrivendeBygningslinjer::«featureType» BeskrivendeBygningsdetalj |
5.2.4.7. «featureType» Portrom
Definisjon: avgrensing av en tunnel gjennom en bygning
Egenskaper
Navn: |
grense |
Definisjon: |
forløp som følger objektets sentrale del (ytterkant) |
Multiplisitet: |
[1..1] |
Type: |
Navn: |
høydereferanse |
Definisjon: |
koordinatregistering utført på topp eller bunn av et objekt |
Multiplisitet: |
[1..1] |
Type: |
|
defaultCodeSpace |
https://register.geonorge.no/sosi-kodelister/fkb/generell/5.0/hoydereferanse |
Arv og realiseringer
Supertype: |
BeskrivendeBygningslinjer::«featureType» BeskrivendeBygningsdetalj |
5.2.4.8. «featureType» TakMur
Definisjon: opphøyde kanter ved takkant Merknad: Eksempel på kanter der TakMur skal benyttes er gavlvegger og brannvegger som stikker opp over takflaten
Egenskaper
Navn: |
grense |
Definisjon: |
forløp som følger objektets sentrale del (ytterkant) |
Multiplisitet: |
[1..1] |
Type: |
Arv og realiseringer
Supertype: |
BeskrivendeBygningslinjer::«featureType» BeskrivendeBygningsdetalj |
5.2.4.9. «featureType» Takplatå
Definisjon: innsøkk i form av laveste vannrette flate på hovedvolum på bygningskropp Eksempel: Arker som går inn i hovedtaket og "terrasse" inne i en bygård.
Egenskaper
Navn: |
grense |
Definisjon: |
forløp som følger objektets sentrale del (ytterkant) |
Multiplisitet: |
[1..1] |
Type: |
Arv og realiseringer
Supertype: |
BeskrivendeBygningslinjer::«featureType» BeskrivendeBygningsdetalj |
5.2.4.10. «featureType» TakplatåTopp
Definisjon: takkant i indre rom i bygårder der det indre rommet ikke går ned til terrengoverflaten MERKNAD: Objekttypen skal benyttes som en utfyllende linje for å beskrive bygningsvolumet. Benyttes kun der Takplatå er benyttet for å beskrive tak inne i en bygning (for eksempel en bygård).
Egenskaper
Navn: |
grense |
Definisjon: |
forløp som følger objektets sentrale del (ytterkant) |
Multiplisitet: |
[1..1] |
Type: |
Arv og realiseringer
Supertype: |
BeskrivendeBygningslinjer::«featureType» BeskrivendeBygningsdetalj |
5.2.4.11. «featureType» Taksprang
Definisjon: topp av takkant inne på en bygningskropp Merknad: ikke ytterkant som registreres som takkant
Egenskaper
Navn: |
grense |
Definisjon: |
forløp som følger objektets sentrale del (ytterkant) |
Multiplisitet: |
[1..1] |
Type: |
Arv og realiseringer
Supertype: |
BeskrivendeBygningslinjer::«featureType» BeskrivendeBygningsdetalj |
5.2.4.12. «featureType» TaksprangBunn
Definisjon: bunn av takkant inne på en bygningskropp Merknad: Ikke ytterkant som er takkant
Egenskaper
Navn: |
grense |
Definisjon: |
forløp som følger objektets sentrale del (ytterkant) |
Multiplisitet: |
[1..1] |
Type: |
Arv og realiseringer
Supertype: |
BeskrivendeBygningslinjer::«featureType» BeskrivendeBygningsdetalj |
5.2.4.13. «CodeList» TreDNivå
Definisjon: hvilken 3D framstillingsmulighet (angitt i 6 nivåer) bygningen kan framstilles i. Tilsvarer LOD i CityGML.
Profilparametre i tagged values
asDictionary |
true |
codeList |
https://register.geonorge.no/sosi-kodelister/fkb/bygning/5.0/tredniv%c3%a5 |
5.2.5. Pakke: Bygningsvedheng
Definisjon: Inneholder elementer fra SOSI Bygg 4.5, Bygningsvedheng
5.2.5.1. «featureType» Bygningsvedheng (abstrakt)
Definisjon: bygningsdetaljer som ligger i tilknytning til bygningen, og som ikke er knyttet til bygningens avgrensning
Egenskaper
Navn: |
grense |
Definisjon: |
forløp som følger objektets sentrale del (ytterkant) |
Multiplisitet: |
[1..1] |
Type: |
Arv og realiseringer
Supertype: |
Generelle elementer::«FeatureType» KvalitetPåkrevd |
Subtyper: |
«featureType» VeggFrittstående |
Realisert fra: |
Bygg-4.5::Bygningsvedheng::«featureType» Bygningsvedheng |
5.2.5.2. «featureType» BygningBru
Definisjon: bru tilknyttet bygning som brukes som adkomst til bygninger, og bruer mellom bygninger Merknad: Brukes på bygninger som ikke er driftsbygninger i landbruket. I det siste tilfellet brukes låvebru
Arv og realiseringer
Supertype: |
Bygningsvedheng::«featureType» Bygningsvedheng |
5.2.5.3. «featureType» Låvebru
Definisjon: kjørerampe til et landbruksbygg Merknad: Kjørerampe i tilknytning til et industri og lagerbygg beskrives som Annet vegareal/avkjørsel og Brukonstruksjon
Arv og realiseringer
Supertype: |
Bygningsvedheng::«featureType» Bygningsvedheng |
5.2.5.4. «featureType» TrappBygg
Definisjon: omfatter trapper som danner adkomsten til hus og trapp inntil hus
Arv og realiseringer
Supertype: |
Bygningsvedheng::«featureType» Bygningsvedheng |
5.2.5.5. «featureType» Veranda
Definisjon: bygningsvedheng som omfatter veranda, terrasse, altan, balkong og lasterampe Merknad: Garasje med veranda på taket er enten en del av bygningsenheten den ligger til eller - hvis den er tildelt eget bygningsnummer - en bygning.
Egenskaper
Navn: |
høydereferanse |
Definisjon: |
koordinatregistering utført på topp eller bunn av et objekt |
Multiplisitet: |
[1..1] |
Type: |
|
defaultCodeSpace |
https://register.geonorge.no/sosi-kodelister/fkb/generell/5.0/hoydereferanse |
Navn: |
medium |
Definisjon: |
objektets beliggenhet i forhold til jordoverflaten Eksempel: På bro, i tunnel, inne i et bygningsmessig anlegg, etc. |
Multiplisitet: |
[1..1] |
Type: |
|
defaultCodeSpace |
https://register.geonorge.no/sosi-kodelister/fkb/generell/5.0/medium |
Arv og realiseringer
Supertype: |
Bygningsvedheng::«featureType» Bygningsvedheng |
5.2.5.6. «featureType» VeggFrittstående
Definisjon: vegg oppsatt for skjerming
Egenskaper
Navn: |
høydereferanse |
Definisjon: |
angivelse av om registreringen er utført på topp eller bunn av et element- f.eks. en skråning- mur osv. |
Multiplisitet: |
[1..1] |
Type: |
|
defaultCodeSpace |
https://register.geonorge.no/sosi-kodelister/fkb/generell/5.0/hoydereferanse |
Navn: |
medium |
Definisjon: |
objektets beliggenhet i forhold til jordoverflaten |
Multiplisitet: |
[1..1] |
Type: |
|
defaultCodeSpace |
https://register.geonorge.no/sosi-kodelister/fkb/generell/5.0/medium |
Arv og realiseringer
Supertype: |
Bygningsvedheng::«featureType» Bygningsvedheng |
Realisert fra: |
Bygnan-4.0::MurerOgGjerder::«featureType» VeggFrittstående |
5.2.6. Pakke: Takoverbygg
Definisjon: Inneholder elementer fra SOSI Bygg 4.5, Takoverbygg
5.2.6.1. «featureType» Takoverbygg
Definisjon: byggverk med ingen eller få vegger, og som ikke er registrert som bygning i matrikkelen Eksempel: 'carport' eller tak over bensinpumper
Egenskaper
Navn: |
område |
Definisjon: |
objektets utstrekning |
Multiplisitet: |
[1..1] |
Type: |
Navn: |
posisjon |
Definisjon: |
sted som objektet eksisterer på |
Multiplisitet: |
[0..1] |
Type: |
Roller
Rollenavn: |
avgrensesAvTakoverbyggKant |
Definisjon: |
Krav til delt flategeometri. Avgrensning av takoverbygg med takoverbyggkant |
Multiplisitet: |
[0..*] |
Assosiasjonstype: |
Assosiasjon |
Til klasse: |
Takoverbygg::«featureType» TakoverbyggKant |
inlineOrByReference |
byReference |
Rollenavn: |
avgrensesAvFiktivBygningsavgrensning |
Definisjon: |
Krav til delt flategeometri. Avgrensning av takoverbygg med en fiktiv avgrensningslinje |
Multiplisitet: |
[0..*] |
Assosiasjonstype: |
Assosiasjon |
Til klasse: |
Bygningsavgrensning::«featureType» FiktivBygningsavgrensning |
inlineOrByReference |
byReference |
Restriksjoner
Navn: |
avgrensningsobjekter i samsvar med områdegeometri |
Beskrivelse: |
Område-geometrien skal være lik summen av geometriene til de assosierte avgrensningsobjektene |
Type: |
Invariant |
Navn: |
posisjon innenfor område |
Beskrivelse: |
Dersom det finnes område-geometri skal posisjon-geometrien ligge innenfor område-geometrien |
Type: |
Invariant |
Arv og realiseringer
Supertype: |
Generelle elementer::«FeatureType» Fellesegenskaper |
Realisert fra: |
Bygg-4.5::Takoverbygg::«featureType» Takoverbygg |
5.2.6.2. «featureType» TakoverbyggKant
Definisjon: avgrensing av takoverbygg
Egenskaper
Navn: |
grense |
Definisjon: |
forløp som følger objektets sentrale del (ytterkant) |
Multiplisitet: |
[1..1] |
Type: |
Arv og realiseringer
Supertype: |
Generelle elementer::«FeatureType» KvalitetPåkrevd |
Realisert fra: |
Bygg-4.5::Takoverbygg::«featureType» TakoverbyggKant |
6. Referansesystem
Referansesystemer for FKB 5.0 er også beskrevet i vedlegg B i FKB generell del.
6.1. Romlig referansesystem 5972
6.1.1. Omfang
6.1.2. Navn på kilden til referansesystemet
EPSG / SOSI
6.1.3. Ansvarlig organisasjon for referansesystemet
Statens kartverk
6.1.4. Link til mer informasjon om referansesystemet
6.1.5. Koderom
EPSG
6.1.6. Identifikasjonskode
5972
6.1.7. Kodeversjon
2020-03-30
6.2. Romlig referansesystem 5973
6.2.1. Omfang
6.2.2. Navn på kilden til referansesystemet
EPSG / SOSI
6.2.3. Ansvarlig organisasjon for referansesystemet
Statens kartverk
6.2.4. Link til mer informasjon om referansesystemet
6.2.5. Koderom
EPSG
6.2.6. Identifikasjonskode
5973
6.2.7. Kodeversjon
2020-03-30
6.3. Romlig referansesystem 5975
6.3.1. Omfang
6.3.2. Navn på kilden til referansesystemet
EPSG / SOSI
6.3.3. Ansvarlig organisasjon for referansesystemet
Statens kartverk
6.3.4. Link til mer informasjon om referansesystemet
6.3.5. Koderom
EPSG
6.3.6. Identifikasjonskode
5975
6.3.7. Kodeversjon
2020-03-30
6.4. Temporalt referansesystem
6.4.1. Omfang
6.4.2. Navn på temporalt referansesystem
UTC
Dersom ikke tidssone er spesielt angitt ved angivelse av tidspunkt skal man anta at det er norsk tid som benyttes. Dvs. UTC+1 (normaltid) på vinteren og UTC+2 (sommertid) på sommeren.
7. Kvalitet
7.1. Omfang
7.2. Beskrivelse av datakvalitet
FKB er detaljerte kartdata med en nøyaktighet på typisk 10 cm - 1 m og kan egne seg som datagrunnlag i f.eks. beredskap, analyse, planlegging og prosjektering i tillegg til å fungere som et topografisk grunnkart.
Den dominerende datafangstmetoden for FKB-data er fotogrammetrisk registrering. For fotogrammetrisk registrering er det angitt detaljerte kvalitetskrav. Se fotogrammetrisk registreringsinstruks for FKB-Bygning 5.1.1.
FKB vil ofte også inneholde data fra andre datakilder, for eksempel data etablert gjennom kommunal/offentlig saksbehandling, innmelding fra publikum eller digitalisert fra ortofoto. Se kapittel 9 for en nærmere beskrivelse av datakilder ved vedlikehold av FKB-data.
Prinsippet er at fullstendighet prioriteres foran nøyaktighet og FKB-data for et område vil derfor bestå av data med varierende grad av kvalitet. Alle data er kodet med datafangstdato og posisjonskvalitet slik at det er mulig å vurdere datakvaliteten til det enkelte dataobjekt. Det vil også være mulig å aggregere denne informasjonen som finnes på objektnivå opp til en beskrivelse av kvaliteten på datainnholdet i området som helhet. Det er imidlertid vanskelig å garantere datakvaliteten for FKB innenfor et område.
8. Datafangst
8.1. Omfang
8.2. Registeringsinstruks
Fotogrammetrisk datafangst er den dominerende datafangstmetoden for FKB-Bygning 5.1.1. Se fotogrammetrisk registreringsinstruks for FKB-Bygning 5.1.1.
9. Datavedlikehold
FKB-data vedlikeholdes gjennom 3 prosesser. Det henvises til Geovekst veiledningsmateriell for nærmere beskrivelse av vedlikeholdsopplegget [GEO-VEIL]
9.1. Vedlikeholdsinformasjon Kartleggingsprosjekter
9.1.1. Omfang
9.1.2. Vedlikeholdsfrekvens
Periodisk med en frekvens fra årlig til ca hvert 10. år avhengig av områdetype.
9.1.3. Vedlikeholdsbeskrivelse
Fotogrammetrisk ajourhold skjer for Geovekst-kommuner gjennom Geovekst kartleggingsprosjekter. Kartleggingsprosjektene spesifiseres og finansieres gjennom Geovekst og settes ut på anbud fra Kartverket. Flyfotografering og selve det fotogrammetriske ajourholdet utføres av et privat firma i tråd med fotogrammetrisk registreringsinstruks. Kartverket gjør kontroll av leveranse ved mottak og legger dataene inn i Sentral FKB.
Laserskanning er også egnet som datakilde for flere typer FKB-data og vil i noen kartleggingsprosjekter kunne brukes som datakilde i stedet for eller i tillegg til flybilder.
Kommuner utenfor Geovekst gjør tilsvarende vedlikehold i egen regi og leverer data i henhold til Norge digitalt avtale.
9.2. Vedlikeholdsinformasjon Kontinuerlig ajourhold
9.2.1. Omfang
9.2.2. Vedlikeholdsfrekvens
Kontinuerlig
9.2.3. Vedlikeholdsbeskrivelse
Det er i regi av Geovekst inngått FDV-avtaler med de fleste kommuner. Her avtalefestes oppgaver og finansiering av et felles kontinuerlig ajourhold av FKB-dataene blant partene i avtalen. Den viktigste parten i avtalene er kommunen da mange av endringene i FKB kan fanges opp gjennom kommunal saksbehandling. Endringene oppdateres direkte inn i Sentral FKB eller oversendes til Kartverket på filformat for de som ikke har tilgang til å oppdatere direkte.
Ved siden av kommunene er også Statens vegvesen, fylkeskommunene og nettselskapene aktive parter i det administrative ajourholdet av FKB-data. Disse partene legger data med oppdatert situasjon direkte inn i Sentral FKB i forbindelse med ferdigstilling av utbyggingsprosjekter de har ansvar for.
Kommuner utenfor Geovekst gjør tilsvarende vedlikehold i egen regi og leverer data i henhold til Norge digitalt avtale.
9.3. Vedlikeholdsinformasjon Meldinger om feil og mangler
9.3.1. Omfang
9.3.2. Vedlikeholdsfrekvens
Kontinuerlig
9.3.3. Vedlikeholdsbeskrivelse
Kartverket mottar gjennom kundesenteret og tjenesten Rettikartet.no en del meldinger om feil og mangler i FKB fra publikum. Disse meldingene kan etter en vurdering mot andre datakilder bli lagt inn i FKB.
Også andre parter i Geovekst vil kunne ta imot meldinger om feil og avvik i kartet og oppdatere FKB på bakgrunn av disse meldingene.
10. Presentasjon
10.1. Omfang
10.2. Referanse til presentasjonskatalog
Presentasjonsregler for FKB-data er angitt i skjermkartografispesifikasjonen: https://register.geonorge.no/register/versjoner/tegneregler/geovekst/fkb-skjermkartografi
11. Leveranse
Leveransemetoder og formater for FKB 5.1 er også beskrevet i vedlegg A i FKB generell del.
11.1. Leveransemetode GML filleveranse
11.1.1. Omfang
11.1.2. Leveranseformat
Formatnavn: [GML]
Formatversjon: 3.2.1
Formatspesifikasjon: OpenGIS® Geograph Markup Language (GML) Encoding Standard
Filstruktur: Tekstfil (XML)
Språk: nor
Tegnsett: utf8
11.1.3. Leveransemedium
Leveranseenhet: kommunevise filer
Overføringsstørrelse: Varierer veldig ut fra kommunestørrelse
Navn på medium: Datasettet lastes ned fra geonorge.no
Annen leveranseinformasjon: Nedlastingsfilene vil være zippet
11.2. Leveransemetode SOSI-format filleveranse
11.2.1. Omfang
11.2.2. Leveranseformat
Formatnavn: SOSI
Formatversjon: 5.0
Formatspesifikasjon: SOSI Realisering i SOSI-format, versjon 5.0 2018 [SOSI-FORMAT]
Filstruktur: Tekstfil
Språk: nor
Tegnsett: utf8
11.2.3. Leveransemedium
Leveranseenhet: kommunevise filer
Overføringsstørrelse: Varierer ut fra kommunestørrelse
Navn på medium: Datasettet lastes ned fra geonorge.no
Annen leveranseinformasjon: Nedlastingsfilene vil være zippet
11.3. Leveransemetode ESRI fgdb filleveranse
11.3.1. Omfang
11.3.2. Leveranseformat
Formatnavn: [ESRI fgdb]
Formatversjon: 10.0
Formatspesifikasjon: ESRI filgeodatabase
Filstruktur: Filer
Språk: nor
Tegnsett: utf8
11.3.3. Leveransemedium
Leveranseenhet: kommunevise filer, fylkesvise filer og landsdekkende filer
Overføringsstørrelse: Varierer områdestørrelse
Navn på medium: Datasettet lastes ned fra geonorge.no
Annen leveranseinformasjon: Nedlastingsfilene vil være zippet
11.4. Leveransemetode GML NGIS-OpenAPI
11.4.1. Omfang
11.4.2. Leveranseformat
Formatnavn: [GML]
Formatversjon: 3.2.1
Formatspesifikasjon: OpenGIS® Geograph Markup Language (GML) Encoding Standard
Filstruktur: Tekstfiler (XML) som inneholder GML-objekter pakket inn i WFS/WFS-T
Språk: nor
Tegnsett: utf8
11.4.3. Leveransemedium
Leveranseenhet: ikke angitt
Overføringsstørrelse: ikke angitt
Navn på medium: NGIS-OpenAPI
Annen leveranseinformasjon: Se vedlegg A.2 til FKB generell del for mer informasjon.
11.5. Leveransemetode JSON NGIS-OpenAPI
11.5.1. Omfang
11.5.2. Leveranseformat
Formatnavn: [JSON]
Formatversjon: Basert på GeoJSON RFC 7946, august 2016
Formatspesifikasjon: Basert på GeoJSON RFC 7946, august 2016
Filstruktur: Tekstfiler som inneholder JSON-objekter
Språk: nor
Tegnsett: utf8
11.5.3. Leveransemedium
Leveranseenhet: ikke angitt
Overføringsstørrelse: ikke angitt
Navn på medium: NGIS-OpenAPI
Annen leveranseinformasjon: Se vedlegg A.2 til FKB generell del for mer informasjon.
12. Tilleggsinformasjon
Ingen angitt informasjon
13. Metadata
13.1. Omfang
13.2. Metadataspesifikasjon
Det leveres metadata i henhold til ISO 19115 [ISO-METADATA].
Se oppdaterte metadata for FKB-Bygning 5.1.1 i kartkatalog på Geonorge.
Under https://forvaltningsinformasjon.geonorge.no finnes mer detaljert kommunevis informasjon om datainnholdet og forvaltningen av FKB-data.
Vedlegg A: SOSI-format-realisering
SOSI-realiseringen følger kravene i "Realisering i SOSI-format 5.0" [SOSI-FORMAT]. Under en utlisting av SOSI-formatrealiseringen:
Objekttype: Bygning
Geometrityper
FLATE, PUNKT
Avgrenses av
Grunnmur, Fasadeliv, BygningsavgrensningTiltak, Bygningsdelelinje, Takkant, FiktivBygningsavgrensning
Attributter
Navn |
Type |
Mult. |
SOSI-navn |
SOSI-type |
identifikasjon |
«dataType» Identifikasjon |
[1..1] |
..IDENT |
* |
identifikasjon.lokalId |
CharacterString |
[1..1] |
…LOKALID |
T100 |
identifikasjon.navnerom |
CharacterString |
[1..1] |
…NAVNEROM |
T100 |
identifikasjon.versjonId |
CharacterString |
[0..1] |
…VERSJONID |
T100 |
oppdateringsdato |
DateTime |
[1..1] |
..OPPDATERINGSDATO |
DATOTID |
sluttdato |
DateTime |
[0..1] |
..SLUTTDATO |
DATOTID |
datafangstdato |
Date |
[1..1] |
..DATAFANGSTDATO |
DATO |
verifiseringsdato |
Date |
[0..1] |
..VERIFISERINGSDATO |
DATO |
registreringsversjon |
«CodeList» Registreringsversjon |
[0..1] |
..REGISTRERINGSVERSJON |
T10 |
informasjon |
CharacterString |
[0..1] |
..INFORMASJON |
T255 |
bygningsnummer |
«dataType» Integer |
[1..1] |
..BYGGNR |
H9 |
bygningstype |
«CodeList» Bygningstype |
[1..1] |
..BYGGTYP_NBR |
H3 |
bygningsstatus |
«CodeList» Bygningsstatus |
[1..1] |
..BYGGSTAT |
T2 |
kommunenummer |
«CodeList» Kommunenummer |
[1..1] |
..KOMM |
T4 |
medium |
«CodeList» Medium |
[1..1] |
..MEDIUM |
T1 |
Roller
Rollenavn |
Objekttype |
Mult. |
SOSI-navn |
beskrivesAvTaksprangBunn |
«featureType» TaksprangBunn |
[0..*] |
..BESKRIVESAVTAKSPRANGBUNN |
beskrivesAvArkade |
«featureType» Arkade |
[0..*] |
..BESKRIVERBYGNING |
beskrivesAvMønelinje |
«featureType» Mønelinje |
[0..*] |
..BESKRIVESAVMØNELINJE |
vedhengVeggFrittstående |
«featureType» VeggFrittstående |
[0..*] |
..VEDHENGVEGGFRITTSTÅENDE |
beskrivesAvTakmur |
«featureType» TakMur |
[0..*] |
..BESKRIVESAVTAKMUR |
beskrivesAvHjelpepunkt3D |
«featureType» Hjelpepunkt3D |
[0..*] |
..BESKRIVESAVHJELPEPUNKT3D |
beskrivesAvTakplatå |
«featureType» Takplatå |
[0..*] |
..BESKRIVESAVTAKPLATÅ |
beskrivesAvBygningslinje |
«featureType» Bygningslinje |
[0..*] |
..BESKRIVESAVBYGNINGSLINJE |
beskrivesAvHjelpelinje3D |
«featureType» Hjelpelinje3D |
[0..*] |
..BESKRIVESAVHJELPELINJE3D |
vedhengVeranda |
«featureType» Veranda |
[0..*] |
..VEDHENGVERANDA |
vedhengLåvebru |
«featureType» Låvebru |
[0..*] |
..VEDHENGLÅVEBRU |
vedhengTrappBygg |
«featureType» TrappBygg |
[0..*] |
..VEDHENGTRAPPBYGG |
beskrivesAvPortrom |
«featureType» Portrom |
[0..*] |
..BESKRIVESAVPORTROM |
vedhengBygningBru |
«featureType» BygningBru |
[0..*] |
..VEDHENGBYGNINGBRU |
beskrivesAvTaksprang |
«featureType» Taksprang |
[0..*] |
..BESKRIVESAVTAKSPRANG |
beskrivesAvTakplatåTopp |
«featureType» TakplatåTopp |
[0..*] |
..BESKRIVESAVTAKPLATÅTOPP |
Objekttype: AnnenBygning
Geometrityper
FLATE, PUNKT
Avgrenses av
Takkant, BygningsavgrensningTiltak, Grunnmur, Fasadeliv, FiktivBygningsavgrensning
Attributter
Navn |
Type |
Mult. |
SOSI-navn |
SOSI-type |
identifikasjon |
«dataType» Identifikasjon |
[1..1] |
..IDENT |
* |
identifikasjon.lokalId |
CharacterString |
[1..1] |
…LOKALID |
T100 |
identifikasjon.navnerom |
CharacterString |
[1..1] |
…NAVNEROM |
T100 |
identifikasjon.versjonId |
CharacterString |
[0..1] |
…VERSJONID |
T100 |
oppdateringsdato |
DateTime |
[1..1] |
..OPPDATERINGSDATO |
DATOTID |
sluttdato |
DateTime |
[0..1] |
..SLUTTDATO |
DATOTID |
datafangstdato |
Date |
[1..1] |
..DATAFANGSTDATO |
DATO |
verifiseringsdato |
Date |
[0..1] |
..VERIFISERINGSDATO |
DATO |
registreringsversjon |
«CodeList» Registreringsversjon |
[0..1] |
..REGISTRERINGSVERSJON |
T10 |
informasjon |
CharacterString |
[0..1] |
..INFORMASJON |
T255 |
medium |
«CodeList» Medium |
[1..1] |
..MEDIUM |
T1 |
Roller
Rollenavn |
Objekttype |
Mult. |
SOSI-navn |
vedhengLåvebru |
«featureType» Låvebru |
[0..*] |
..VEDHENGLÅVEBRU |
beskrivesAvHjelpelinje3D |
«featureType» Hjelpelinje3D |
[0..*] |
..BESKRIVESAVHJELPELINJE3D |
beskrivesAvHjelpepunkt3D |
«featureType» Hjelpepunkt3D |
[0..*] |
..BESKRIVESAVHJELPEPUNKT3D |
beskrivesAvTakmur |
«featureType» TakMur |
[0..*] |
..BESKRIVESAVTAKMUR |
vedhengVeranda |
«featureType» Veranda |
[0..*] |
..VEDHENGVERANDA |
beskrivesAvPortrom |
«featureType» Portrom |
[0..*] |
..BESKRIVESAVPORTROM |
vedhengVeggFrittstående |
«featureType» VeggFrittstående |
[0..*] |
..VEDHENGVEGGFRITTSTÅENDE |
vedhengTrappBygg |
«featureType» TrappBygg |
[0..*] |
..VEDHENGTRAPPBYGG |
beskrivesAvTakplatåTopp |
«featureType» TakplatåTopp |
[0..*] |
..BESKRIVESAVTAKPLATÅTOPP |
beskrivesAvMønelinje |
«featureType» Mønelinje |
[0..*] |
..BESKRIVESAVMØNELINJE |
vedhengBygningBru |
«featureType» BygningBru |
[0..*] |
..VEDHENGBYGNINGBRU |
beskrivesAvBygningslinje |
«featureType» Bygningslinje |
[0..*] |
..BESKRIVESAVBYGNINGSLINJE |
beskrivesAvTaksprangBunn |
«featureType» TaksprangBunn |
[0..*] |
..BESKRIVESAVTAKSPRANGBUNN |
beskrivesAvTakplatå |
«featureType» Takplatå |
[0..*] |
..BESKRIVESAVTAKPLATÅ |
beskrivesAvTaksprang |
«featureType» Taksprang |
[0..*] |
..BESKRIVESAVTAKSPRANG |
beskrivesAvArkade |
«featureType» Arkade |
[0..*] |
..BESKRIVESAVARKADE |
Objekttype: BygningsavgrensningTiltak
Geometrityper
KURVE
Avgrenser
AnnenBygning, Bygning
Attributter
Navn |
Type |
Mult. |
SOSI-navn |
SOSI-type |
identifikasjon |
«dataType» Identifikasjon |
[1..1] |
..IDENT |
* |
identifikasjon.lokalId |
CharacterString |
[1..1] |
…LOKALID |
T100 |
identifikasjon.navnerom |
CharacterString |
[1..1] |
…NAVNEROM |
T100 |
identifikasjon.versjonId |
CharacterString |
[0..1] |
…VERSJONID |
T100 |
oppdateringsdato |
DateTime |
[1..1] |
..OPPDATERINGSDATO |
DATOTID |
sluttdato |
DateTime |
[0..1] |
..SLUTTDATO |
DATOTID |
datafangstdato |
Date |
[1..1] |
..DATAFANGSTDATO |
DATO |
verifiseringsdato |
Date |
[0..1] |
..VERIFISERINGSDATO |
DATO |
registreringsversjon |
«CodeList» Registreringsversjon |
[0..1] |
..REGISTRERINGSVERSJON |
T10 |
informasjon |
CharacterString |
[0..1] |
..INFORMASJON |
T255 |
kvalitet |
«dataType» Posisjonskvalitet |
[0..1] |
..KVALITET |
* |
kvalitet.datafangstmetode |
«CodeList» Datafangstmetode |
[1..1] |
…DATAFANGSTMETODE |
T3 |
kvalitet.nøyaktighet |
Integer |
[0..1] |
…NØYAKTIGHET |
H6 |
kvalitet.synbarhet |
«CodeList» Synbarhet |
[0..1] |
…SYNBARHET |
H1 |
kvalitet.datafangstmetodeHøyde |
«CodeList» Datafangstmetode |
[0..1] |
…DATAFANGSTMETODEHØYDE |
T3 |
kvalitet.nøyaktighetHøyde |
Integer |
[0..1] |
…H-NØYAKTIGHET |
H6 |
medium |
«CodeList» Medium |
[1..1] |
..MEDIUM |
T1 |
høydereferanse |
«CodeList» Høydereferanse |
[1..1] |
..HREF |
T6 |
lavestegulv |
Real |
[0..1] |
..LAVESTEGULV |
D10 |
Objekttype: Bygningsdelelinje
Geometrityper
KURVE
Avgrenser
Bygning
Attributter
Navn |
Type |
Mult. |
SOSI-navn |
SOSI-type |
identifikasjon |
«dataType» Identifikasjon |
[1..1] |
..IDENT |
* |
identifikasjon.lokalId |
CharacterString |
[1..1] |
…LOKALID |
T100 |
identifikasjon.navnerom |
CharacterString |
[1..1] |
…NAVNEROM |
T100 |
identifikasjon.versjonId |
CharacterString |
[0..1] |
…VERSJONID |
T100 |
oppdateringsdato |
DateTime |
[1..1] |
..OPPDATERINGSDATO |
DATOTID |
sluttdato |
DateTime |
[0..1] |
..SLUTTDATO |
DATOTID |
datafangstdato |
Date |
[1..1] |
..DATAFANGSTDATO |
DATO |
verifiseringsdato |
Date |
[0..1] |
..VERIFISERINGSDATO |
DATO |
registreringsversjon |
«CodeList» Registreringsversjon |
[0..1] |
..REGISTRERINGSVERSJON |
T10 |
informasjon |
CharacterString |
[0..1] |
..INFORMASJON |
T255 |
treDNivå |
«CodeList» TreDNivå |
[1..1] |
..TRE_D_NIVÅ |
H1 |
Objekttype: Fasadeliv
Geometrityper
KURVE
Avgrenser
AnnenBygning, Bygning
Attributter
Navn |
Type |
Mult. |
SOSI-navn |
SOSI-type |
identifikasjon |
«dataType» Identifikasjon |
[1..1] |
..IDENT |
* |
identifikasjon.lokalId |
CharacterString |
[1..1] |
…LOKALID |
T100 |
identifikasjon.navnerom |
CharacterString |
[1..1] |
…NAVNEROM |
T100 |
identifikasjon.versjonId |
CharacterString |
[0..1] |
…VERSJONID |
T100 |
oppdateringsdato |
DateTime |
[1..1] |
..OPPDATERINGSDATO |
DATOTID |
sluttdato |
DateTime |
[0..1] |
..SLUTTDATO |
DATOTID |
datafangstdato |
Date |
[1..1] |
..DATAFANGSTDATO |
DATO |
verifiseringsdato |
Date |
[0..1] |
..VERIFISERINGSDATO |
DATO |
registreringsversjon |
«CodeList» Registreringsversjon |
[0..1] |
..REGISTRERINGSVERSJON |
T10 |
informasjon |
CharacterString |
[0..1] |
..INFORMASJON |
T255 |
kvalitet |
«dataType» Posisjonskvalitet |
[1..1] |
..KVALITET |
* |
kvalitet.datafangstmetode |
«CodeList» Datafangstmetode |
[1..1] |
…DATAFANGSTMETODE |
T3 |
kvalitet.nøyaktighet |
Integer |
[0..1] |
…NØYAKTIGHET |
H6 |
kvalitet.synbarhet |
«CodeList» Synbarhet |
[0..1] |
…SYNBARHET |
H1 |
kvalitet.datafangstmetodeHøyde |
«CodeList» Datafangstmetode |
[0..1] |
…DATAFANGSTMETODEHØYDE |
T3 |
kvalitet.nøyaktighetHøyde |
Integer |
[0..1] |
…H-NØYAKTIGHET |
H6 |
medium |
«CodeList» Medium |
[1..1] |
..MEDIUM |
T1 |
høydereferanse |
«CodeList» Høydereferanse |
[1..1] |
..HREF |
T6 |
skalAvgrenseBygning |
Boolean |
[1..1] |
..SKAL_AVGR_BYGN |
BOOLSK |
Objekttype: FiktivBygningsavgrensning
Geometrityper
KURVE
Avgrenser
AnnenBygning, Bygning, Takoverbygg
Attributter
Navn |
Type |
Mult. |
SOSI-navn |
SOSI-type |
identifikasjon |
«dataType» Identifikasjon |
[1..1] |
..IDENT |
* |
identifikasjon.lokalId |
CharacterString |
[1..1] |
…LOKALID |
T100 |
identifikasjon.navnerom |
CharacterString |
[1..1] |
…NAVNEROM |
T100 |
identifikasjon.versjonId |
CharacterString |
[0..1] |
…VERSJONID |
T100 |
oppdateringsdato |
DateTime |
[1..1] |
..OPPDATERINGSDATO |
DATOTID |
sluttdato |
DateTime |
[0..1] |
..SLUTTDATO |
DATOTID |
datafangstdato |
Date |
[1..1] |
..DATAFANGSTDATO |
DATO |
verifiseringsdato |
Date |
[0..1] |
..VERIFISERINGSDATO |
DATO |
registreringsversjon |
«CodeList» Registreringsversjon |
[0..1] |
..REGISTRERINGSVERSJON |
T10 |
informasjon |
CharacterString |
[0..1] |
..INFORMASJON |
T255 |
kvalitet |
«dataType» Posisjonskvalitet |
[0..1] |
..KVALITET |
* |
kvalitet.datafangstmetode |
«CodeList» Datafangstmetode |
[1..1] |
…DATAFANGSTMETODE |
T3 |
kvalitet.nøyaktighet |
Integer |
[0..1] |
…NØYAKTIGHET |
H6 |
kvalitet.synbarhet |
«CodeList» Synbarhet |
[0..1] |
…SYNBARHET |
H1 |
kvalitet.datafangstmetodeHøyde |
«CodeList» Datafangstmetode |
[0..1] |
…DATAFANGSTMETODEHØYDE |
T3 |
kvalitet.nøyaktighetHøyde |
Integer |
[0..1] |
…H-NØYAKTIGHET |
H6 |
medium |
«CodeList» Medium |
[1..1] |
..MEDIUM |
T1 |
Objekttype: Grunnmur
Geometrityper
KURVE
Avgrenser
AnnenBygning, Bygning
Attributter
Navn |
Type |
Mult. |
SOSI-navn |
SOSI-type |
identifikasjon |
«dataType» Identifikasjon |
[1..1] |
..IDENT |
* |
identifikasjon.lokalId |
CharacterString |
[1..1] |
…LOKALID |
T100 |
identifikasjon.navnerom |
CharacterString |
[1..1] |
…NAVNEROM |
T100 |
identifikasjon.versjonId |
CharacterString |
[0..1] |
…VERSJONID |
T100 |
oppdateringsdato |
DateTime |
[1..1] |
..OPPDATERINGSDATO |
DATOTID |
sluttdato |
DateTime |
[0..1] |
..SLUTTDATO |
DATOTID |
datafangstdato |
Date |
[1..1] |
..DATAFANGSTDATO |
DATO |
verifiseringsdato |
Date |
[0..1] |
..VERIFISERINGSDATO |
DATO |
registreringsversjon |
«CodeList» Registreringsversjon |
[0..1] |
..REGISTRERINGSVERSJON |
T10 |
informasjon |
CharacterString |
[0..1] |
..INFORMASJON |
T255 |
kvalitet |
«dataType» Posisjonskvalitet |
[1..1] |
..KVALITET |
* |
kvalitet.datafangstmetode |
«CodeList» Datafangstmetode |
[1..1] |
…DATAFANGSTMETODE |
T3 |
kvalitet.nøyaktighet |
Integer |
[0..1] |
…NØYAKTIGHET |
H6 |
kvalitet.synbarhet |
«CodeList» Synbarhet |
[0..1] |
…SYNBARHET |
H1 |
kvalitet.datafangstmetodeHøyde |
«CodeList» Datafangstmetode |
[0..1] |
…DATAFANGSTMETODEHØYDE |
T3 |
kvalitet.nøyaktighetHøyde |
Integer |
[0..1] |
…H-NØYAKTIGHET |
H6 |
medium |
«CodeList» Medium |
[1..1] |
..MEDIUM |
T1 |
høydereferanse |
«CodeList» Høydereferanse |
[1..1] |
..HREF |
T6 |
Objekttype: Takkant
Geometrityper
KURVE
Avgrenser
AnnenBygning, Bygning
Attributter
Navn |
Type |
Mult. |
SOSI-navn |
SOSI-type |
identifikasjon |
«dataType» Identifikasjon |
[1..1] |
..IDENT |
* |
identifikasjon.lokalId |
CharacterString |
[1..1] |
…LOKALID |
T100 |
identifikasjon.navnerom |
CharacterString |
[1..1] |
…NAVNEROM |
T100 |
identifikasjon.versjonId |
CharacterString |
[0..1] |
…VERSJONID |
T100 |
oppdateringsdato |
DateTime |
[1..1] |
..OPPDATERINGSDATO |
DATOTID |
sluttdato |
DateTime |
[0..1] |
..SLUTTDATO |
DATOTID |
datafangstdato |
Date |
[1..1] |
..DATAFANGSTDATO |
DATO |
verifiseringsdato |
Date |
[0..1] |
..VERIFISERINGSDATO |
DATO |
registreringsversjon |
«CodeList» Registreringsversjon |
[0..1] |
..REGISTRERINGSVERSJON |
T10 |
informasjon |
CharacterString |
[0..1] |
..INFORMASJON |
T255 |
kvalitet |
«dataType» Posisjonskvalitet |
[1..1] |
..KVALITET |
* |
kvalitet.datafangstmetode |
«CodeList» Datafangstmetode |
[1..1] |
…DATAFANGSTMETODE |
T3 |
kvalitet.nøyaktighet |
Integer |
[0..1] |
…NØYAKTIGHET |
H6 |
kvalitet.synbarhet |
«CodeList» Synbarhet |
[0..1] |
…SYNBARHET |
H1 |
kvalitet.datafangstmetodeHøyde |
«CodeList» Datafangstmetode |
[0..1] |
…DATAFANGSTMETODEHØYDE |
T3 |
kvalitet.nøyaktighetHøyde |
Integer |
[0..1] |
…H-NØYAKTIGHET |
H6 |
medium |
«CodeList» Medium |
[1..1] |
..MEDIUM |
T1 |
treDNivå |
«CodeList» TreDNivå |
[1..1] |
..TRE_D_NIVÅ |
H1 |
takskjegg |
«dataType» Integer |
[0..1] |
..TAKSKJEGG |
H3 |
Objekttype: Arkade
Geometrityper
KURVE
Attributter
Navn |
Type |
Mult. |
SOSI-navn |
SOSI-type |
identifikasjon |
«dataType» Identifikasjon |
[1..1] |
..IDENT |
* |
identifikasjon.lokalId |
CharacterString |
[1..1] |
…LOKALID |
T100 |
identifikasjon.navnerom |
CharacterString |
[1..1] |
…NAVNEROM |
T100 |
identifikasjon.versjonId |
CharacterString |
[0..1] |
…VERSJONID |
T100 |
oppdateringsdato |
DateTime |
[1..1] |
..OPPDATERINGSDATO |
DATOTID |
sluttdato |
DateTime |
[0..1] |
..SLUTTDATO |
DATOTID |
datafangstdato |
Date |
[1..1] |
..DATAFANGSTDATO |
DATO |
verifiseringsdato |
Date |
[0..1] |
..VERIFISERINGSDATO |
DATO |
registreringsversjon |
«CodeList» Registreringsversjon |
[0..1] |
..REGISTRERINGSVERSJON |
T10 |
informasjon |
CharacterString |
[0..1] |
..INFORMASJON |
T255 |
kvalitet |
«dataType» Posisjonskvalitet |
[1..1] |
..KVALITET |
* |
kvalitet.datafangstmetode |
«CodeList» Datafangstmetode |
[1..1] |
…DATAFANGSTMETODE |
T3 |
kvalitet.nøyaktighet |
Integer |
[0..1] |
…NØYAKTIGHET |
H6 |
kvalitet.synbarhet |
«CodeList» Synbarhet |
[0..1] |
…SYNBARHET |
H1 |
kvalitet.datafangstmetodeHøyde |
«CodeList» Datafangstmetode |
[0..1] |
…DATAFANGSTMETODEHØYDE |
T3 |
kvalitet.nøyaktighetHøyde |
Integer |
[0..1] |
…H-NØYAKTIGHET |
H6 |
treDNivå |
«CodeList» TreDNivå |
[1..1] |
..TRE_D_NIVÅ |
H1 |
høydereferanse |
«CodeList» Høydereferanse |
[1..1] |
..HREF |
T6 |
Objekttype: Bygningslinje
Geometrityper
KURVE
Attributter
Navn |
Type |
Mult. |
SOSI-navn |
SOSI-type |
identifikasjon |
«dataType» Identifikasjon |
[1..1] |
..IDENT |
* |
identifikasjon.lokalId |
CharacterString |
[1..1] |
…LOKALID |
T100 |
identifikasjon.navnerom |
CharacterString |
[1..1] |
…NAVNEROM |
T100 |
identifikasjon.versjonId |
CharacterString |
[0..1] |
…VERSJONID |
T100 |
oppdateringsdato |
DateTime |
[1..1] |
..OPPDATERINGSDATO |
DATOTID |
sluttdato |
DateTime |
[0..1] |
..SLUTTDATO |
DATOTID |
datafangstdato |
Date |
[1..1] |
..DATAFANGSTDATO |
DATO |
verifiseringsdato |
Date |
[0..1] |
..VERIFISERINGSDATO |
DATO |
registreringsversjon |
«CodeList» Registreringsversjon |
[0..1] |
..REGISTRERINGSVERSJON |
T10 |
informasjon |
CharacterString |
[0..1] |
..INFORMASJON |
T255 |
kvalitet |
«dataType» Posisjonskvalitet |
[1..1] |
..KVALITET |
* |
kvalitet.datafangstmetode |
«CodeList» Datafangstmetode |
[1..1] |
…DATAFANGSTMETODE |
T3 |
kvalitet.nøyaktighet |
Integer |
[0..1] |
…NØYAKTIGHET |
H6 |
kvalitet.synbarhet |
«CodeList» Synbarhet |
[0..1] |
…SYNBARHET |
H1 |
kvalitet.datafangstmetodeHøyde |
«CodeList» Datafangstmetode |
[0..1] |
…DATAFANGSTMETODEHØYDE |
T3 |
kvalitet.nøyaktighetHøyde |
Integer |
[0..1] |
…H-NØYAKTIGHET |
H6 |
treDNivå |
«CodeList» TreDNivå |
[1..1] |
..TRE_D_NIVÅ |
H1 |
Objekttype: Hjelpelinje3D
Geometrityper
KURVE
Attributter
Navn |
Type |
Mult. |
SOSI-navn |
SOSI-type |
identifikasjon |
«dataType» Identifikasjon |
[1..1] |
..IDENT |
* |
identifikasjon.lokalId |
CharacterString |
[1..1] |
…LOKALID |
T100 |
identifikasjon.navnerom |
CharacterString |
[1..1] |
…NAVNEROM |
T100 |
identifikasjon.versjonId |
CharacterString |
[0..1] |
…VERSJONID |
T100 |
oppdateringsdato |
DateTime |
[1..1] |
..OPPDATERINGSDATO |
DATOTID |
sluttdato |
DateTime |
[0..1] |
..SLUTTDATO |
DATOTID |
datafangstdato |
Date |
[1..1] |
..DATAFANGSTDATO |
DATO |
verifiseringsdato |
Date |
[0..1] |
..VERIFISERINGSDATO |
DATO |
registreringsversjon |
«CodeList» Registreringsversjon |
[0..1] |
..REGISTRERINGSVERSJON |
T10 |
informasjon |
CharacterString |
[0..1] |
..INFORMASJON |
T255 |
kvalitet |
«dataType» Posisjonskvalitet |
[1..1] |
..KVALITET |
* |
kvalitet.datafangstmetode |
«CodeList» Datafangstmetode |
[1..1] |
…DATAFANGSTMETODE |
T3 |
kvalitet.nøyaktighet |
Integer |
[0..1] |
…NØYAKTIGHET |
H6 |
kvalitet.synbarhet |
«CodeList» Synbarhet |
[0..1] |
…SYNBARHET |
H1 |
kvalitet.datafangstmetodeHøyde |
«CodeList» Datafangstmetode |
[0..1] |
…DATAFANGSTMETODEHØYDE |
T3 |
kvalitet.nøyaktighetHøyde |
Integer |
[0..1] |
…H-NØYAKTIGHET |
H6 |
treDNivå |
«CodeList» TreDNivå |
[1..1] |
..TRE_D_NIVÅ |
H1 |
Objekttype: Hjelpepunkt3D
Geometrityper
PUNKT
Attributter
Navn |
Type |
Mult. |
SOSI-navn |
SOSI-type |
identifikasjon |
«dataType» Identifikasjon |
[1..1] |
..IDENT |
* |
identifikasjon.lokalId |
CharacterString |
[1..1] |
…LOKALID |
T100 |
identifikasjon.navnerom |
CharacterString |
[1..1] |
…NAVNEROM |
T100 |
identifikasjon.versjonId |
CharacterString |
[0..1] |
…VERSJONID |
T100 |
oppdateringsdato |
DateTime |
[1..1] |
..OPPDATERINGSDATO |
DATOTID |
sluttdato |
DateTime |
[0..1] |
..SLUTTDATO |
DATOTID |
datafangstdato |
Date |
[1..1] |
..DATAFANGSTDATO |
DATO |
verifiseringsdato |
Date |
[0..1] |
..VERIFISERINGSDATO |
DATO |
registreringsversjon |
«CodeList» Registreringsversjon |
[0..1] |
..REGISTRERINGSVERSJON |
T10 |
informasjon |
CharacterString |
[0..1] |
..INFORMASJON |
T255 |
kvalitet |
«dataType» Posisjonskvalitet |
[1..1] |
..KVALITET |
* |
kvalitet.datafangstmetode |
«CodeList» Datafangstmetode |
[1..1] |
…DATAFANGSTMETODE |
T3 |
kvalitet.nøyaktighet |
Integer |
[0..1] |
…NØYAKTIGHET |
H6 |
kvalitet.synbarhet |
«CodeList» Synbarhet |
[0..1] |
…SYNBARHET |
H1 |
kvalitet.datafangstmetodeHøyde |
«CodeList» Datafangstmetode |
[0..1] |
…DATAFANGSTMETODEHØYDE |
T3 |
kvalitet.nøyaktighetHøyde |
Integer |
[0..1] |
…H-NØYAKTIGHET |
H6 |
treDNivå |
«CodeList» TreDNivå |
[1..1] |
..TRE_D_NIVÅ |
H1 |
Objekttype: Mønelinje
Geometrityper
KURVE
Attributter
Navn |
Type |
Mult. |
SOSI-navn |
SOSI-type |
identifikasjon |
«dataType» Identifikasjon |
[1..1] |
..IDENT |
* |
identifikasjon.lokalId |
CharacterString |
[1..1] |
…LOKALID |
T100 |
identifikasjon.navnerom |
CharacterString |
[1..1] |
…NAVNEROM |
T100 |
identifikasjon.versjonId |
CharacterString |
[0..1] |
…VERSJONID |
T100 |
oppdateringsdato |
DateTime |
[1..1] |
..OPPDATERINGSDATO |
DATOTID |
sluttdato |
DateTime |
[0..1] |
..SLUTTDATO |
DATOTID |
datafangstdato |
Date |
[1..1] |
..DATAFANGSTDATO |
DATO |
verifiseringsdato |
Date |
[0..1] |
..VERIFISERINGSDATO |
DATO |
registreringsversjon |
«CodeList» Registreringsversjon |
[0..1] |
..REGISTRERINGSVERSJON |
T10 |
informasjon |
CharacterString |
[0..1] |
..INFORMASJON |
T255 |
kvalitet |
«dataType» Posisjonskvalitet |
[1..1] |
..KVALITET |
* |
kvalitet.datafangstmetode |
«CodeList» Datafangstmetode |
[1..1] |
…DATAFANGSTMETODE |
T3 |
kvalitet.nøyaktighet |
Integer |
[0..1] |
…NØYAKTIGHET |
H6 |
kvalitet.synbarhet |
«CodeList» Synbarhet |
[0..1] |
…SYNBARHET |
H1 |
kvalitet.datafangstmetodeHøyde |
«CodeList» Datafangstmetode |
[0..1] |
…DATAFANGSTMETODEHØYDE |
T3 |
kvalitet.nøyaktighetHøyde |
Integer |
[0..1] |
…H-NØYAKTIGHET |
H6 |
treDNivå |
«CodeList» TreDNivå |
[1..1] |
..TRE_D_NIVÅ |
H1 |
Objekttype: Portrom
Geometrityper
KURVE
Attributter
Navn |
Type |
Mult. |
SOSI-navn |
SOSI-type |
identifikasjon |
«dataType» Identifikasjon |
[1..1] |
..IDENT |
* |
identifikasjon.lokalId |
CharacterString |
[1..1] |
…LOKALID |
T100 |
identifikasjon.navnerom |
CharacterString |
[1..1] |
…NAVNEROM |
T100 |
identifikasjon.versjonId |
CharacterString |
[0..1] |
…VERSJONID |
T100 |
oppdateringsdato |
DateTime |
[1..1] |
..OPPDATERINGSDATO |
DATOTID |
sluttdato |
DateTime |
[0..1] |
..SLUTTDATO |
DATOTID |
datafangstdato |
Date |
[1..1] |
..DATAFANGSTDATO |
DATO |
verifiseringsdato |
Date |
[0..1] |
..VERIFISERINGSDATO |
DATO |
registreringsversjon |
«CodeList» Registreringsversjon |
[0..1] |
..REGISTRERINGSVERSJON |
T10 |
informasjon |
CharacterString |
[0..1] |
..INFORMASJON |
T255 |
kvalitet |
«dataType» Posisjonskvalitet |
[1..1] |
..KVALITET |
* |
kvalitet.datafangstmetode |
«CodeList» Datafangstmetode |
[1..1] |
…DATAFANGSTMETODE |
T3 |
kvalitet.nøyaktighet |
Integer |
[0..1] |
…NØYAKTIGHET |
H6 |
kvalitet.synbarhet |
«CodeList» Synbarhet |
[0..1] |
…SYNBARHET |
H1 |
kvalitet.datafangstmetodeHøyde |
«CodeList» Datafangstmetode |
[0..1] |
…DATAFANGSTMETODEHØYDE |
T3 |
kvalitet.nøyaktighetHøyde |
Integer |
[0..1] |
…H-NØYAKTIGHET |
H6 |
treDNivå |
«CodeList» TreDNivå |
[1..1] |
..TRE_D_NIVÅ |
H1 |
høydereferanse |
«CodeList» Høydereferanse |
[1..1] |
..HREF |
T6 |
Objekttype: TakMur
Geometrityper
KURVE
Attributter
Navn |
Type |
Mult. |
SOSI-navn |
SOSI-type |
identifikasjon |
«dataType» Identifikasjon |
[1..1] |
..IDENT |
* |
identifikasjon.lokalId |
CharacterString |
[1..1] |
…LOKALID |
T100 |
identifikasjon.navnerom |
CharacterString |
[1..1] |
…NAVNEROM |
T100 |
identifikasjon.versjonId |
CharacterString |
[0..1] |
…VERSJONID |
T100 |
oppdateringsdato |
DateTime |
[1..1] |
..OPPDATERINGSDATO |
DATOTID |
sluttdato |
DateTime |
[0..1] |
..SLUTTDATO |
DATOTID |
datafangstdato |
Date |
[1..1] |
..DATAFANGSTDATO |
DATO |
verifiseringsdato |
Date |
[0..1] |
..VERIFISERINGSDATO |
DATO |
registreringsversjon |
«CodeList» Registreringsversjon |
[0..1] |
..REGISTRERINGSVERSJON |
T10 |
informasjon |
CharacterString |
[0..1] |
..INFORMASJON |
T255 |
kvalitet |
«dataType» Posisjonskvalitet |
[1..1] |
..KVALITET |
* |
kvalitet.datafangstmetode |
«CodeList» Datafangstmetode |
[1..1] |
…DATAFANGSTMETODE |
T3 |
kvalitet.nøyaktighet |
Integer |
[0..1] |
…NØYAKTIGHET |
H6 |
kvalitet.synbarhet |
«CodeList» Synbarhet |
[0..1] |
…SYNBARHET |
H1 |
kvalitet.datafangstmetodeHøyde |
«CodeList» Datafangstmetode |
[0..1] |
…DATAFANGSTMETODEHØYDE |
T3 |
kvalitet.nøyaktighetHøyde |
Integer |
[0..1] |
…H-NØYAKTIGHET |
H6 |
treDNivå |
«CodeList» TreDNivå |
[1..1] |
..TRE_D_NIVÅ |
H1 |
Objekttype: Takplatå
Geometrityper
KURVE
Attributter
Navn |
Type |
Mult. |
SOSI-navn |
SOSI-type |
identifikasjon |
«dataType» Identifikasjon |
[1..1] |
..IDENT |
* |
identifikasjon.lokalId |
CharacterString |
[1..1] |
…LOKALID |
T100 |
identifikasjon.navnerom |
CharacterString |
[1..1] |
…NAVNEROM |
T100 |
identifikasjon.versjonId |
CharacterString |
[0..1] |
…VERSJONID |
T100 |
oppdateringsdato |
DateTime |
[1..1] |
..OPPDATERINGSDATO |
DATOTID |
sluttdato |
DateTime |
[0..1] |
..SLUTTDATO |
DATOTID |
datafangstdato |
Date |
[1..1] |
..DATAFANGSTDATO |
DATO |
verifiseringsdato |
Date |
[0..1] |
..VERIFISERINGSDATO |
DATO |
registreringsversjon |
«CodeList» Registreringsversjon |
[0..1] |
..REGISTRERINGSVERSJON |
T10 |
informasjon |
CharacterString |
[0..1] |
..INFORMASJON |
T255 |
kvalitet |
«dataType» Posisjonskvalitet |
[1..1] |
..KVALITET |
* |
kvalitet.datafangstmetode |
«CodeList» Datafangstmetode |
[1..1] |
…DATAFANGSTMETODE |
T3 |
kvalitet.nøyaktighet |
Integer |
[0..1] |
…NØYAKTIGHET |
H6 |
kvalitet.synbarhet |
«CodeList» Synbarhet |
[0..1] |
…SYNBARHET |
H1 |
kvalitet.datafangstmetodeHøyde |
«CodeList» Datafangstmetode |
[0..1] |
…DATAFANGSTMETODEHØYDE |
T3 |
kvalitet.nøyaktighetHøyde |
Integer |
[0..1] |
…H-NØYAKTIGHET |
H6 |
treDNivå |
«CodeList» TreDNivå |
[1..1] |
..TRE_D_NIVÅ |
H1 |
Objekttype: TakplatåTopp
Geometrityper
KURVE
Attributter
Navn |
Type |
Mult. |
SOSI-navn |
SOSI-type |
identifikasjon |
«dataType» Identifikasjon |
[1..1] |
..IDENT |
* |
identifikasjon.lokalId |
CharacterString |
[1..1] |
…LOKALID |
T100 |
identifikasjon.navnerom |
CharacterString |
[1..1] |
…NAVNEROM |
T100 |
identifikasjon.versjonId |
CharacterString |
[0..1] |
…VERSJONID |
T100 |
oppdateringsdato |
DateTime |
[1..1] |
..OPPDATERINGSDATO |
DATOTID |
sluttdato |
DateTime |
[0..1] |
..SLUTTDATO |
DATOTID |
datafangstdato |
Date |
[1..1] |
..DATAFANGSTDATO |
DATO |
verifiseringsdato |
Date |
[0..1] |
..VERIFISERINGSDATO |
DATO |
registreringsversjon |
«CodeList» Registreringsversjon |
[0..1] |
..REGISTRERINGSVERSJON |
T10 |
informasjon |
CharacterString |
[0..1] |
..INFORMASJON |
T255 |
kvalitet |
«dataType» Posisjonskvalitet |
[1..1] |
..KVALITET |
* |
kvalitet.datafangstmetode |
«CodeList» Datafangstmetode |
[1..1] |
…DATAFANGSTMETODE |
T3 |
kvalitet.nøyaktighet |
Integer |
[0..1] |
…NØYAKTIGHET |
H6 |
kvalitet.synbarhet |
«CodeList» Synbarhet |
[0..1] |
…SYNBARHET |
H1 |
kvalitet.datafangstmetodeHøyde |
«CodeList» Datafangstmetode |
[0..1] |
…DATAFANGSTMETODEHØYDE |
T3 |
kvalitet.nøyaktighetHøyde |
Integer |
[0..1] |
…H-NØYAKTIGHET |
H6 |
treDNivå |
«CodeList» TreDNivå |
[1..1] |
..TRE_D_NIVÅ |
H1 |
Objekttype: Taksprang
Geometrityper
KURVE
Attributter
Navn |
Type |
Mult. |
SOSI-navn |
SOSI-type |
identifikasjon |
«dataType» Identifikasjon |
[1..1] |
..IDENT |
* |
identifikasjon.lokalId |
CharacterString |
[1..1] |
…LOKALID |
T100 |
identifikasjon.navnerom |
CharacterString |
[1..1] |
…NAVNEROM |
T100 |
identifikasjon.versjonId |
CharacterString |
[0..1] |
…VERSJONID |
T100 |
oppdateringsdato |
DateTime |
[1..1] |
..OPPDATERINGSDATO |
DATOTID |
sluttdato |
DateTime |
[0..1] |
..SLUTTDATO |
DATOTID |
datafangstdato |
Date |
[1..1] |
..DATAFANGSTDATO |
DATO |
verifiseringsdato |
Date |
[0..1] |
..VERIFISERINGSDATO |
DATO |
registreringsversjon |
«CodeList» Registreringsversjon |
[0..1] |
..REGISTRERINGSVERSJON |
T10 |
informasjon |
CharacterString |
[0..1] |
..INFORMASJON |
T255 |
kvalitet |
«dataType» Posisjonskvalitet |
[1..1] |
..KVALITET |
* |
kvalitet.datafangstmetode |
«CodeList» Datafangstmetode |
[1..1] |
…DATAFANGSTMETODE |
T3 |
kvalitet.nøyaktighet |
Integer |
[0..1] |
…NØYAKTIGHET |
H6 |
kvalitet.synbarhet |
«CodeList» Synbarhet |
[0..1] |
…SYNBARHET |
H1 |
kvalitet.datafangstmetodeHøyde |
«CodeList» Datafangstmetode |
[0..1] |
…DATAFANGSTMETODEHØYDE |
T3 |
kvalitet.nøyaktighetHøyde |
Integer |
[0..1] |
…H-NØYAKTIGHET |
H6 |
treDNivå |
«CodeList» TreDNivå |
[1..1] |
..TRE_D_NIVÅ |
H1 |
Objekttype: TaksprangBunn
Geometrityper
KURVE
Attributter
Navn |
Type |
Mult. |
SOSI-navn |
SOSI-type |
identifikasjon |
«dataType» Identifikasjon |
[1..1] |
..IDENT |
* |
identifikasjon.lokalId |
CharacterString |
[1..1] |
…LOKALID |
T100 |
identifikasjon.navnerom |
CharacterString |
[1..1] |
…NAVNEROM |
T100 |
identifikasjon.versjonId |
CharacterString |
[0..1] |
…VERSJONID |
T100 |
oppdateringsdato |
DateTime |
[1..1] |
..OPPDATERINGSDATO |
DATOTID |
sluttdato |
DateTime |
[0..1] |
..SLUTTDATO |
DATOTID |
datafangstdato |
Date |
[1..1] |
..DATAFANGSTDATO |
DATO |
verifiseringsdato |
Date |
[0..1] |
..VERIFISERINGSDATO |
DATO |
registreringsversjon |
«CodeList» Registreringsversjon |
[0..1] |
..REGISTRERINGSVERSJON |
T10 |
informasjon |
CharacterString |
[0..1] |
..INFORMASJON |
T255 |
kvalitet |
«dataType» Posisjonskvalitet |
[1..1] |
..KVALITET |
* |
kvalitet.datafangstmetode |
«CodeList» Datafangstmetode |
[1..1] |
…DATAFANGSTMETODE |
T3 |
kvalitet.nøyaktighet |
Integer |
[0..1] |
…NØYAKTIGHET |
H6 |
kvalitet.synbarhet |
«CodeList» Synbarhet |
[0..1] |
…SYNBARHET |
H1 |
kvalitet.datafangstmetodeHøyde |
«CodeList» Datafangstmetode |
[0..1] |
…DATAFANGSTMETODEHØYDE |
T3 |
kvalitet.nøyaktighetHøyde |
Integer |
[0..1] |
…H-NØYAKTIGHET |
H6 |
treDNivå |
«CodeList» TreDNivå |
[1..1] |
..TRE_D_NIVÅ |
H1 |
Objekttype: BygningBru
Geometrityper
KURVE
Attributter
Navn |
Type |
Mult. |
SOSI-navn |
SOSI-type |
identifikasjon |
«dataType» Identifikasjon |
[1..1] |
..IDENT |
* |
identifikasjon.lokalId |
CharacterString |
[1..1] |
…LOKALID |
T100 |
identifikasjon.navnerom |
CharacterString |
[1..1] |
…NAVNEROM |
T100 |
identifikasjon.versjonId |
CharacterString |
[0..1] |
…VERSJONID |
T100 |
oppdateringsdato |
DateTime |
[1..1] |
..OPPDATERINGSDATO |
DATOTID |
sluttdato |
DateTime |
[0..1] |
..SLUTTDATO |
DATOTID |
datafangstdato |
Date |
[1..1] |
..DATAFANGSTDATO |
DATO |
verifiseringsdato |
Date |
[0..1] |
..VERIFISERINGSDATO |
DATO |
registreringsversjon |
«CodeList» Registreringsversjon |
[0..1] |
..REGISTRERINGSVERSJON |
T10 |
informasjon |
CharacterString |
[0..1] |
..INFORMASJON |
T255 |
kvalitet |
«dataType» Posisjonskvalitet |
[1..1] |
..KVALITET |
* |
kvalitet.datafangstmetode |
«CodeList» Datafangstmetode |
[1..1] |
…DATAFANGSTMETODE |
T3 |
kvalitet.nøyaktighet |
Integer |
[0..1] |
…NØYAKTIGHET |
H6 |
kvalitet.synbarhet |
«CodeList» Synbarhet |
[0..1] |
…SYNBARHET |
H1 |
kvalitet.datafangstmetodeHøyde |
«CodeList» Datafangstmetode |
[0..1] |
…DATAFANGSTMETODEHØYDE |
T3 |
kvalitet.nøyaktighetHøyde |
Integer |
[0..1] |
…H-NØYAKTIGHET |
H6 |
Objekttype: Låvebru
Geometrityper
KURVE
Attributter
Navn |
Type |
Mult. |
SOSI-navn |
SOSI-type |
identifikasjon |
«dataType» Identifikasjon |
[1..1] |
..IDENT |
* |
identifikasjon.lokalId |
CharacterString |
[1..1] |
…LOKALID |
T100 |
identifikasjon.navnerom |
CharacterString |
[1..1] |
…NAVNEROM |
T100 |
identifikasjon.versjonId |
CharacterString |
[0..1] |
…VERSJONID |
T100 |
oppdateringsdato |
DateTime |
[1..1] |
..OPPDATERINGSDATO |
DATOTID |
sluttdato |
DateTime |
[0..1] |
..SLUTTDATO |
DATOTID |
datafangstdato |
Date |
[1..1] |
..DATAFANGSTDATO |
DATO |
verifiseringsdato |
Date |
[0..1] |
..VERIFISERINGSDATO |
DATO |
registreringsversjon |
«CodeList» Registreringsversjon |
[0..1] |
..REGISTRERINGSVERSJON |
T10 |
informasjon |
CharacterString |
[0..1] |
..INFORMASJON |
T255 |
kvalitet |
«dataType» Posisjonskvalitet |
[1..1] |
..KVALITET |
* |
kvalitet.datafangstmetode |
«CodeList» Datafangstmetode |
[1..1] |
…DATAFANGSTMETODE |
T3 |
kvalitet.nøyaktighet |
Integer |
[0..1] |
…NØYAKTIGHET |
H6 |
kvalitet.synbarhet |
«CodeList» Synbarhet |
[0..1] |
…SYNBARHET |
H1 |
kvalitet.datafangstmetodeHøyde |
«CodeList» Datafangstmetode |
[0..1] |
…DATAFANGSTMETODEHØYDE |
T3 |
kvalitet.nøyaktighetHøyde |
Integer |
[0..1] |
…H-NØYAKTIGHET |
H6 |
Objekttype: TrappBygg
Geometrityper
KURVE
Attributter
Navn |
Type |
Mult. |
SOSI-navn |
SOSI-type |
identifikasjon |
«dataType» Identifikasjon |
[1..1] |
..IDENT |
* |
identifikasjon.lokalId |
CharacterString |
[1..1] |
…LOKALID |
T100 |
identifikasjon.navnerom |
CharacterString |
[1..1] |
…NAVNEROM |
T100 |
identifikasjon.versjonId |
CharacterString |
[0..1] |
…VERSJONID |
T100 |
oppdateringsdato |
DateTime |
[1..1] |
..OPPDATERINGSDATO |
DATOTID |
sluttdato |
DateTime |
[0..1] |
..SLUTTDATO |
DATOTID |
datafangstdato |
Date |
[1..1] |
..DATAFANGSTDATO |
DATO |
verifiseringsdato |
Date |
[0..1] |
..VERIFISERINGSDATO |
DATO |
registreringsversjon |
«CodeList» Registreringsversjon |
[0..1] |
..REGISTRERINGSVERSJON |
T10 |
informasjon |
CharacterString |
[0..1] |
..INFORMASJON |
T255 |
kvalitet |
«dataType» Posisjonskvalitet |
[1..1] |
..KVALITET |
* |
kvalitet.datafangstmetode |
«CodeList» Datafangstmetode |
[1..1] |
…DATAFANGSTMETODE |
T3 |
kvalitet.nøyaktighet |
Integer |
[0..1] |
…NØYAKTIGHET |
H6 |
kvalitet.synbarhet |
«CodeList» Synbarhet |
[0..1] |
…SYNBARHET |
H1 |
kvalitet.datafangstmetodeHøyde |
«CodeList» Datafangstmetode |
[0..1] |
…DATAFANGSTMETODEHØYDE |
T3 |
kvalitet.nøyaktighetHøyde |
Integer |
[0..1] |
…H-NØYAKTIGHET |
H6 |
Objekttype: Veranda
Geometrityper
KURVE
Attributter
Navn |
Type |
Mult. |
SOSI-navn |
SOSI-type |
identifikasjon |
«dataType» Identifikasjon |
[1..1] |
..IDENT |
* |
identifikasjon.lokalId |
CharacterString |
[1..1] |
…LOKALID |
T100 |
identifikasjon.navnerom |
CharacterString |
[1..1] |
…NAVNEROM |
T100 |
identifikasjon.versjonId |
CharacterString |
[0..1] |
…VERSJONID |
T100 |
oppdateringsdato |
DateTime |
[1..1] |
..OPPDATERINGSDATO |
DATOTID |
sluttdato |
DateTime |
[0..1] |
..SLUTTDATO |
DATOTID |
datafangstdato |
Date |
[1..1] |
..DATAFANGSTDATO |
DATO |
verifiseringsdato |
Date |
[0..1] |
..VERIFISERINGSDATO |
DATO |
registreringsversjon |
«CodeList» Registreringsversjon |
[0..1] |
..REGISTRERINGSVERSJON |
T10 |
informasjon |
CharacterString |
[0..1] |
..INFORMASJON |
T255 |
kvalitet |
«dataType» Posisjonskvalitet |
[1..1] |
..KVALITET |
* |
kvalitet.datafangstmetode |
«CodeList» Datafangstmetode |
[1..1] |
…DATAFANGSTMETODE |
T3 |
kvalitet.nøyaktighet |
Integer |
[0..1] |
…NØYAKTIGHET |
H6 |
kvalitet.synbarhet |
«CodeList» Synbarhet |
[0..1] |
…SYNBARHET |
H1 |
kvalitet.datafangstmetodeHøyde |
«CodeList» Datafangstmetode |
[0..1] |
…DATAFANGSTMETODEHØYDE |
T3 |
kvalitet.nøyaktighetHøyde |
Integer |
[0..1] |
…H-NØYAKTIGHET |
H6 |
høydereferanse |
«CodeList» Høydereferanse |
[1..1] |
..HREF |
T6 |
medium |
«CodeList» Medium |
[1..1] |
..MEDIUM |
T1 |
Objekttype: VeggFrittstående
Geometrityper
KURVE
Attributter
Navn |
Type |
Mult. |
SOSI-navn |
SOSI-type |
identifikasjon |
«dataType» Identifikasjon |
[1..1] |
..IDENT |
* |
identifikasjon.lokalId |
CharacterString |
[1..1] |
…LOKALID |
T100 |
identifikasjon.navnerom |
CharacterString |
[1..1] |
…NAVNEROM |
T100 |
identifikasjon.versjonId |
CharacterString |
[0..1] |
…VERSJONID |
T100 |
oppdateringsdato |
DateTime |
[1..1] |
..OPPDATERINGSDATO |
DATOTID |
sluttdato |
DateTime |
[0..1] |
..SLUTTDATO |
DATOTID |
datafangstdato |
Date |
[1..1] |
..DATAFANGSTDATO |
DATO |
verifiseringsdato |
Date |
[0..1] |
..VERIFISERINGSDATO |
DATO |
registreringsversjon |
«CodeList» Registreringsversjon |
[0..1] |
..REGISTRERINGSVERSJON |
T10 |
informasjon |
CharacterString |
[0..1] |
..INFORMASJON |
T255 |
kvalitet |
«dataType» Posisjonskvalitet |
[1..1] |
..KVALITET |
* |
kvalitet.datafangstmetode |
«CodeList» Datafangstmetode |
[1..1] |
…DATAFANGSTMETODE |
T3 |
kvalitet.nøyaktighet |
Integer |
[0..1] |
…NØYAKTIGHET |
H6 |
kvalitet.synbarhet |
«CodeList» Synbarhet |
[0..1] |
…SYNBARHET |
H1 |
kvalitet.datafangstmetodeHøyde |
«CodeList» Datafangstmetode |
[0..1] |
…DATAFANGSTMETODEHØYDE |
T3 |
kvalitet.nøyaktighetHøyde |
Integer |
[0..1] |
…H-NØYAKTIGHET |
H6 |
høydereferanse |
«CodeList» Høydereferanse |
[1..1] |
..HREF |
T6 |
medium |
«CodeList» Medium |
[1..1] |
..MEDIUM |
T1 |
Objekttype: Takoverbygg
Geometrityper
FLATE, PUNKT
Avgrenses av
TakoverbyggKant, FiktivBygningsavgrensning
Attributter
Navn |
Type |
Mult. |
SOSI-navn |
SOSI-type |
identifikasjon |
«dataType» Identifikasjon |
[1..1] |
..IDENT |
* |
identifikasjon.lokalId |
CharacterString |
[1..1] |
…LOKALID |
T100 |
identifikasjon.navnerom |
CharacterString |
[1..1] |
…NAVNEROM |
T100 |
identifikasjon.versjonId |
CharacterString |
[0..1] |
…VERSJONID |
T100 |
oppdateringsdato |
DateTime |
[1..1] |
..OPPDATERINGSDATO |
DATOTID |
sluttdato |
DateTime |
[0..1] |
..SLUTTDATO |
DATOTID |
datafangstdato |
Date |
[1..1] |
..DATAFANGSTDATO |
DATO |
verifiseringsdato |
Date |
[0..1] |
..VERIFISERINGSDATO |
DATO |
registreringsversjon |
«CodeList» Registreringsversjon |
[0..1] |
..REGISTRERINGSVERSJON |
T10 |
informasjon |
CharacterString |
[0..1] |
..INFORMASJON |
T255 |
Roller
Rollenavn |
Objekttype |
Mult. |
SOSI-navn |
Objekttype: TakoverbyggKant
Geometrityper
KURVE
Avgrenser
Takoverbygg
Attributter
Navn |
Type |
Mult. |
SOSI-navn |
SOSI-type |
identifikasjon |
«dataType» Identifikasjon |
[1..1] |
..IDENT |
* |
identifikasjon.lokalId |
CharacterString |
[1..1] |
…LOKALID |
T100 |
identifikasjon.navnerom |
CharacterString |
[1..1] |
…NAVNEROM |
T100 |
identifikasjon.versjonId |
CharacterString |
[0..1] |
…VERSJONID |
T100 |
oppdateringsdato |
DateTime |
[1..1] |
..OPPDATERINGSDATO |
DATOTID |
sluttdato |
DateTime |
[0..1] |
..SLUTTDATO |
DATOTID |
datafangstdato |
Date |
[1..1] |
..DATAFANGSTDATO |
DATO |
verifiseringsdato |
Date |
[0..1] |
..VERIFISERINGSDATO |
DATO |
registreringsversjon |
«CodeList» Registreringsversjon |
[0..1] |
..REGISTRERINGSVERSJON |
T10 |
informasjon |
CharacterString |
[0..1] |
..INFORMASJON |
T255 |
kvalitet |
«dataType» Posisjonskvalitet |
[1..1] |
..KVALITET |
* |
kvalitet.datafangstmetode |
«CodeList» Datafangstmetode |
[1..1] |
…DATAFANGSTMETODE |
T3 |
kvalitet.nøyaktighet |
Integer |
[0..1] |
…NØYAKTIGHET |
H6 |
kvalitet.synbarhet |
«CodeList» Synbarhet |
[0..1] |
…SYNBARHET |
H1 |
kvalitet.datafangstmetodeHøyde |
«CodeList» Datafangstmetode |
[0..1] |
…DATAFANGSTMETODEHØYDE |
T3 |
kvalitet.nøyaktighetHøyde |
Integer |
[0..1] |
…H-NØYAKTIGHET |
H6 |
Vedlegg B: GML-realisering
GML-realiseringen følger kravene i "Realisering i GML-format 5.0" [SOSI-GML]. Realiseringen defineres av følgende filer:
Lisensvilkår
Lisens
Denne standarden er gitt ut under norsk lisens for offentlige data (NLOD).
Du har lov til:
-
å kopiere og tilgjengeliggjøre
-
å endre og/eller sette sammen med andre datasett
-
å kopiere og tilgjengeliggjøre en endret eller sammensatt versjon
-
å benytte datasettet kommersielt
På følgende vilkår:
-
at du navngir lisensgiver slik lisensgiver ber om, men ikke på en måte som indikerer at disse har godkjent eller anbefaler deg eller din bruk av datasettet
-
at du ikke bruker dataene på en måte som fremstår som villedende, og heller ikke fordreier eller uriktig fremstiller dataene
Med den forståelse:
-
at data som inneholder personopplysninger og er taushetsbelagt ikke er omfattet av denne lisensen og ikke kan viderebrukes
-
at lisensgiver fraskriver seg ethvert ansvar for informasjonens kvalitet og hva informasjonen brukes til

















































